HOME   LIST
‹–   –›

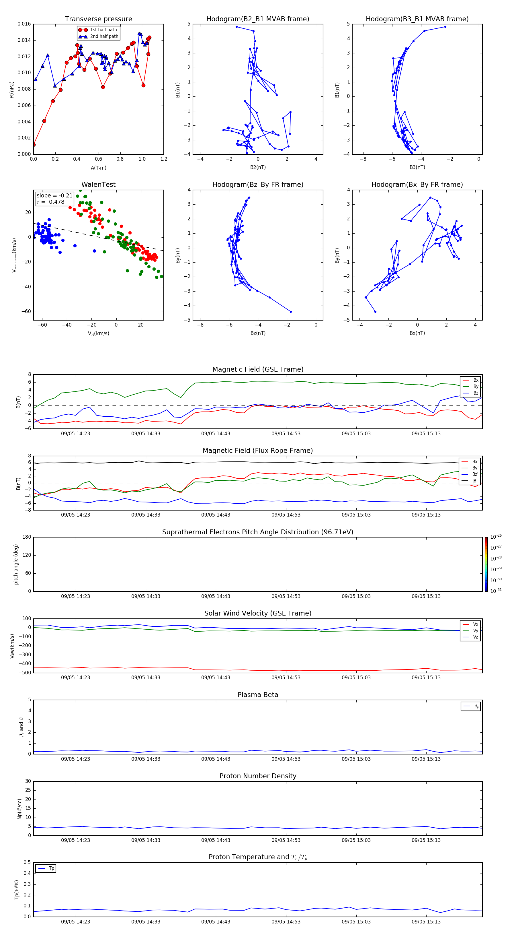
Flux Rope in 2015

Flux Rope Event 2015-09-05 14:17 ~ 2015-09-05 15:21 (65 minutes)


plot