HOME   LIST
‹–   –›

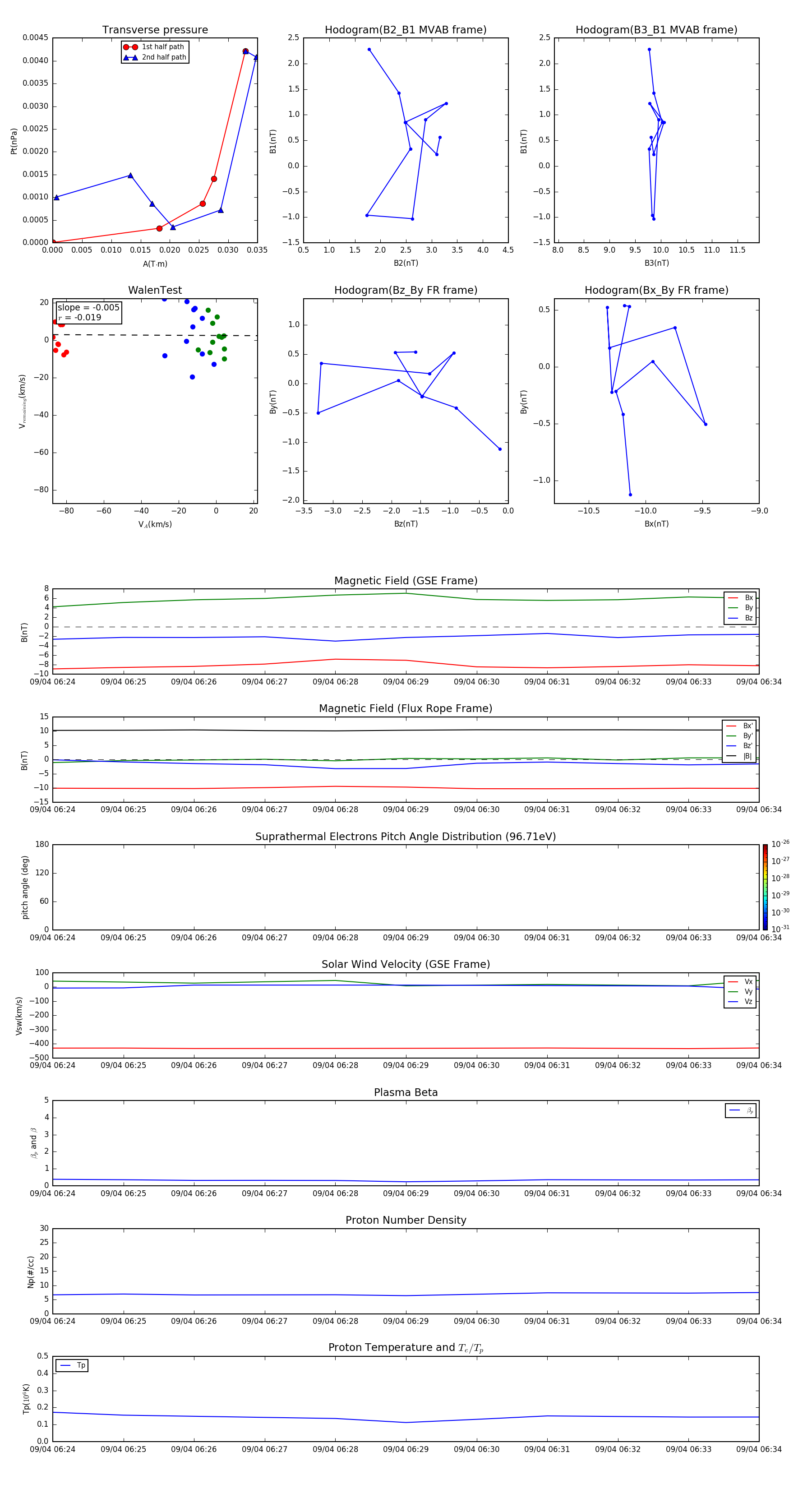
Flux Rope in 2015

Flux Rope Event 2015-09-04 06:24 ~ 2015-09-04 06:34 (11 minutes)


plot