HOME   LIST
‹–   –›

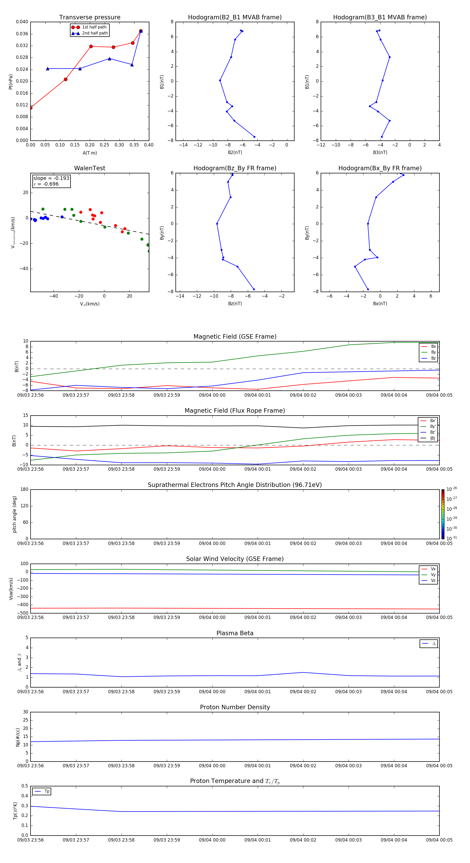
Flux Rope in 2015

Flux Rope Event 2015-09-03 23:56 ~ 2015-09-04 00:05 (10 minutes)


plot