HOME   LIST
‹–   –›

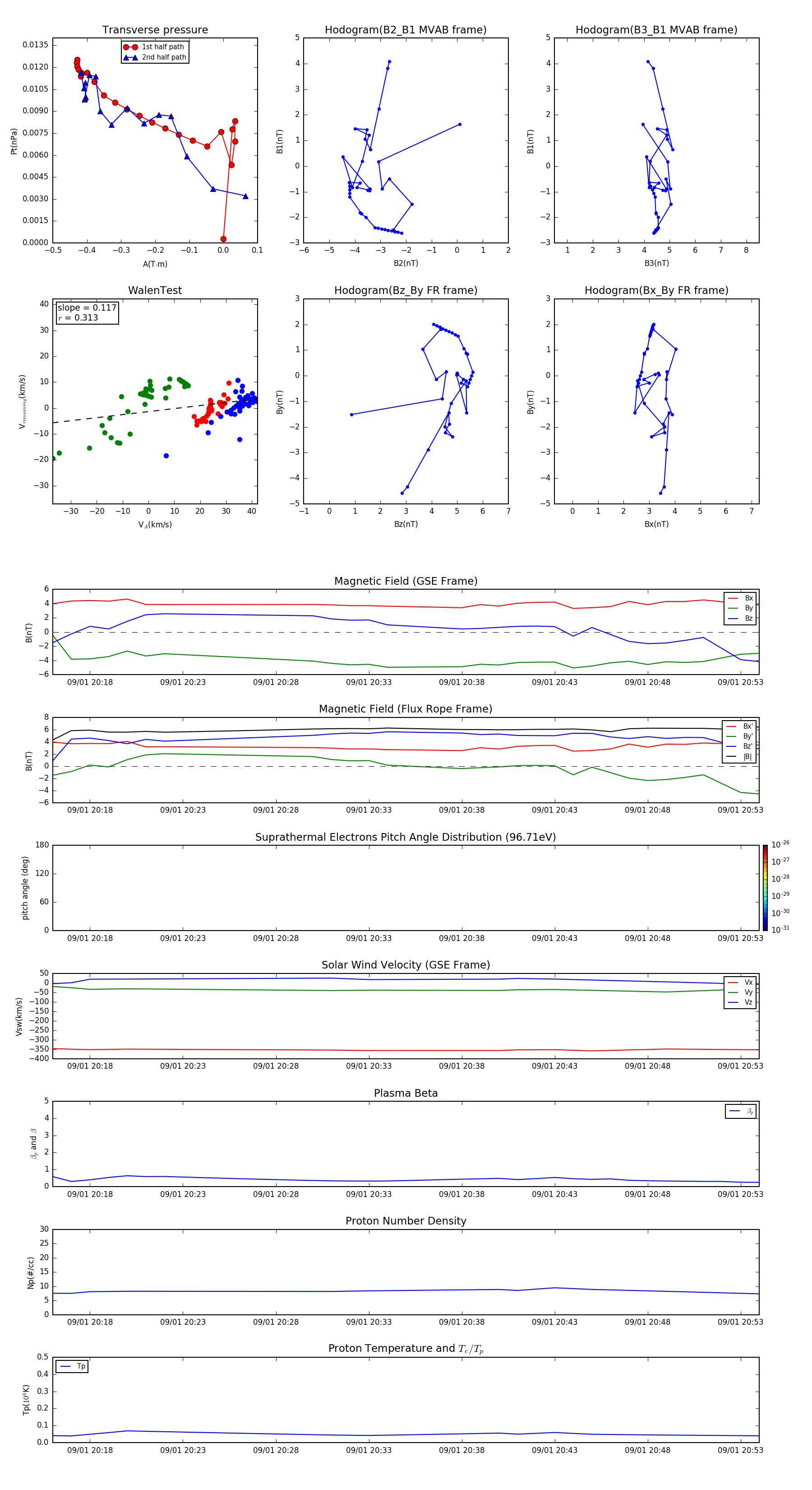
Flux Rope in 2015

Flux Rope Event 2015-09-01 20:16 ~ 2015-09-01 20:54 (39 minutes)


plot