HOME   LIST
‹–   –›

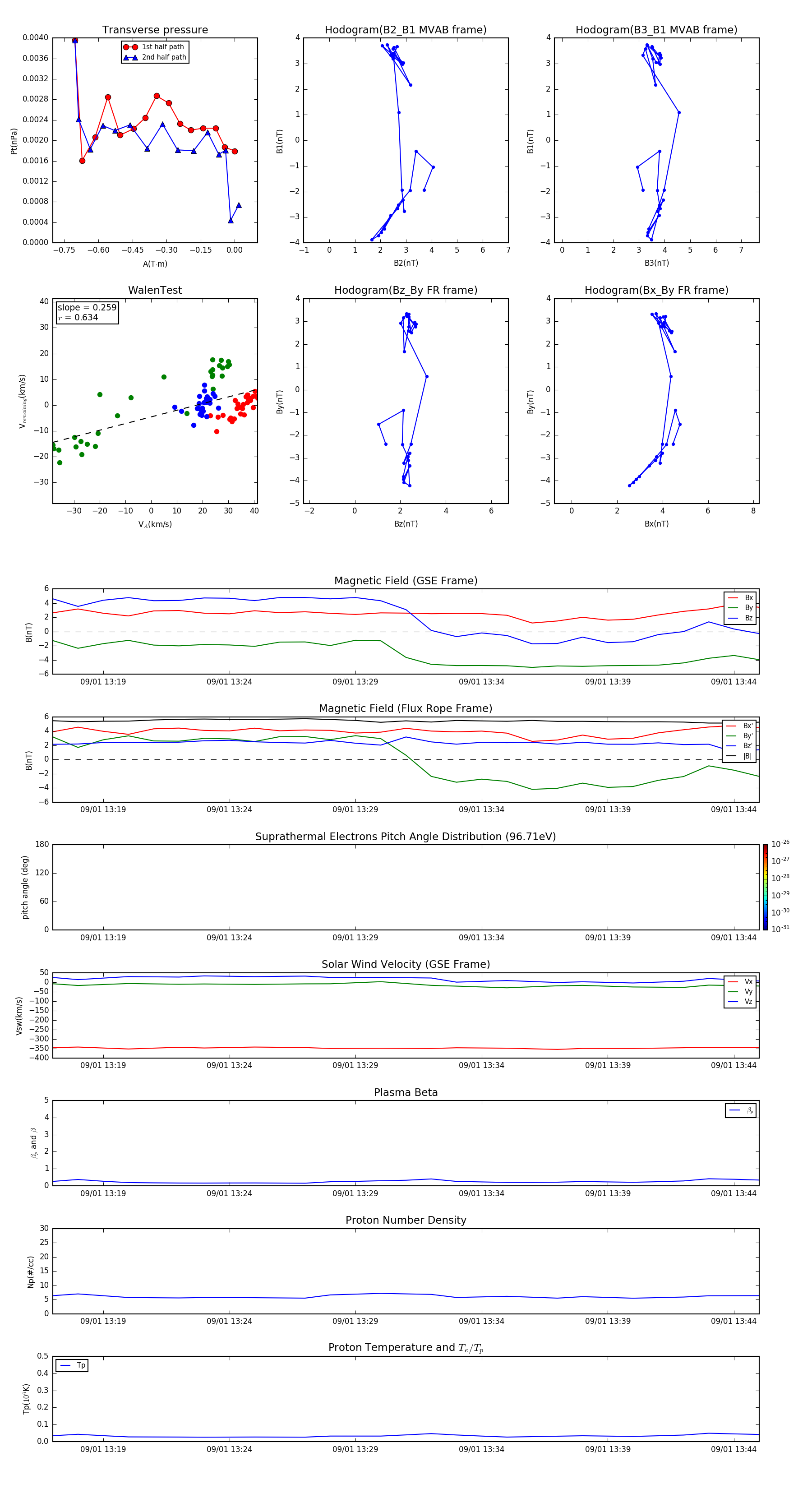
Flux Rope in 2015

Flux Rope Event 2015-09-01 13:17 ~ 2015-09-01 13:45 (29 minutes)


plot