HOME   LIST
‹–   –›

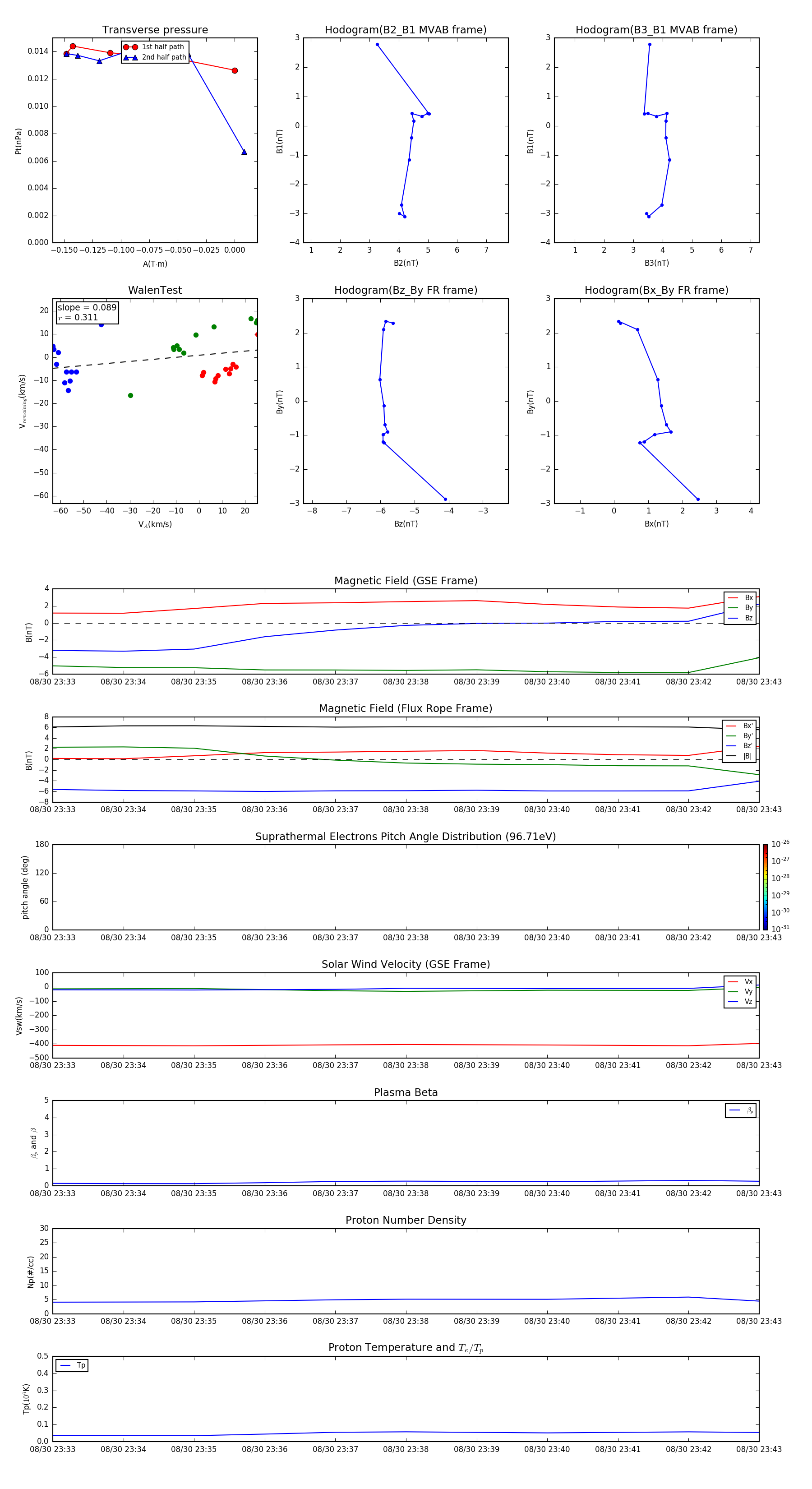
Flux Rope in 2015

Flux Rope Event 2015-08-30 23:33 ~ 2015-08-30 23:43 (11 minutes)


plot