HOME   LIST
‹–   –›

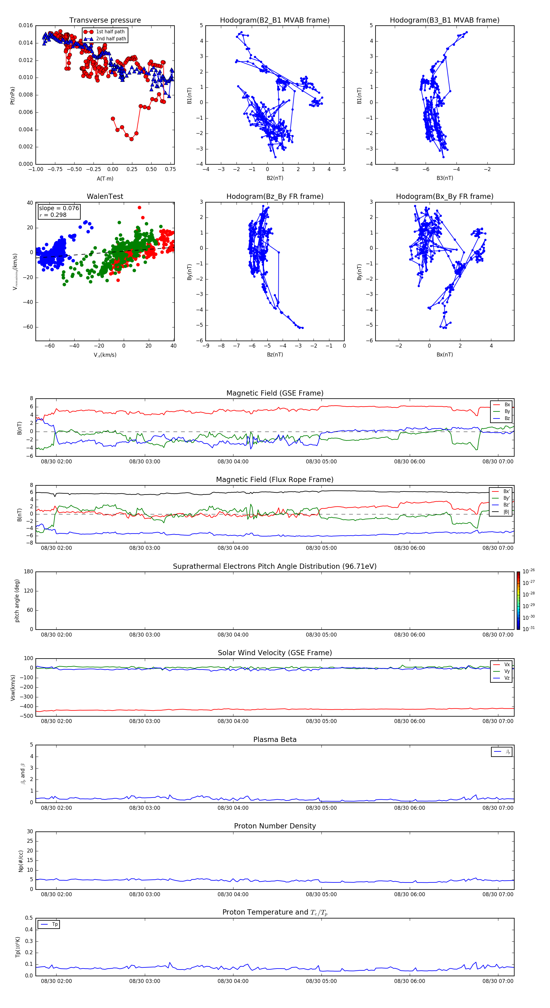
Flux Rope in 2015

Flux Rope Event 2015-08-30 01:46 ~ 2015-08-30 07:11 (326 minutes)


plot