HOME   LIST
‹–   –›

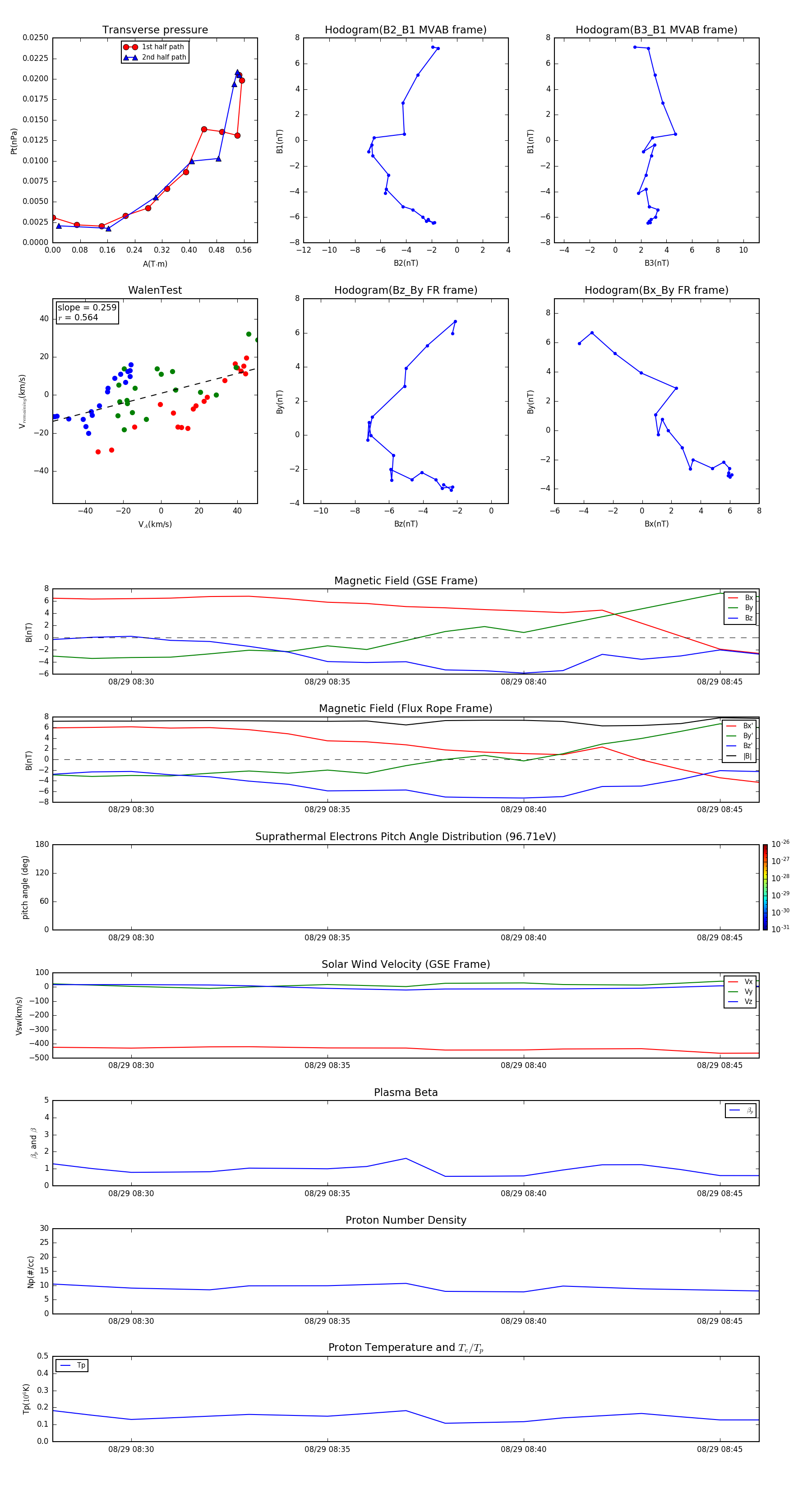
Flux Rope in 2015

Flux Rope Event 2015-08-29 08:28 ~ 2015-08-29 08:46 (19 minutes)


plot