HOME   LIST
‹–   –›

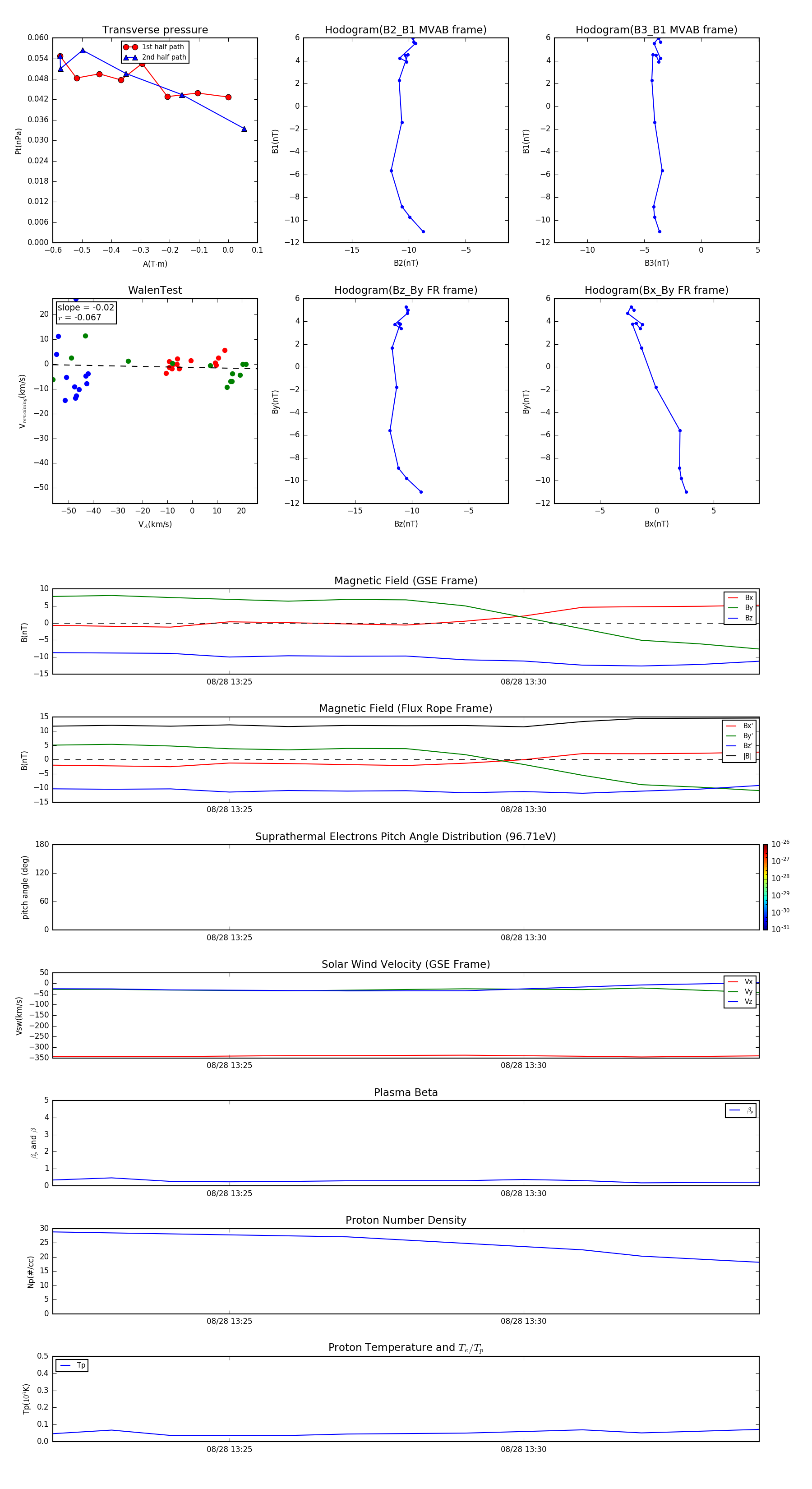
Flux Rope in 2015

Flux Rope Event 2015-08-28 13:22 ~ 2015-08-28 13:34 (13 minutes)


plot