HOME   LIST
‹–   –›

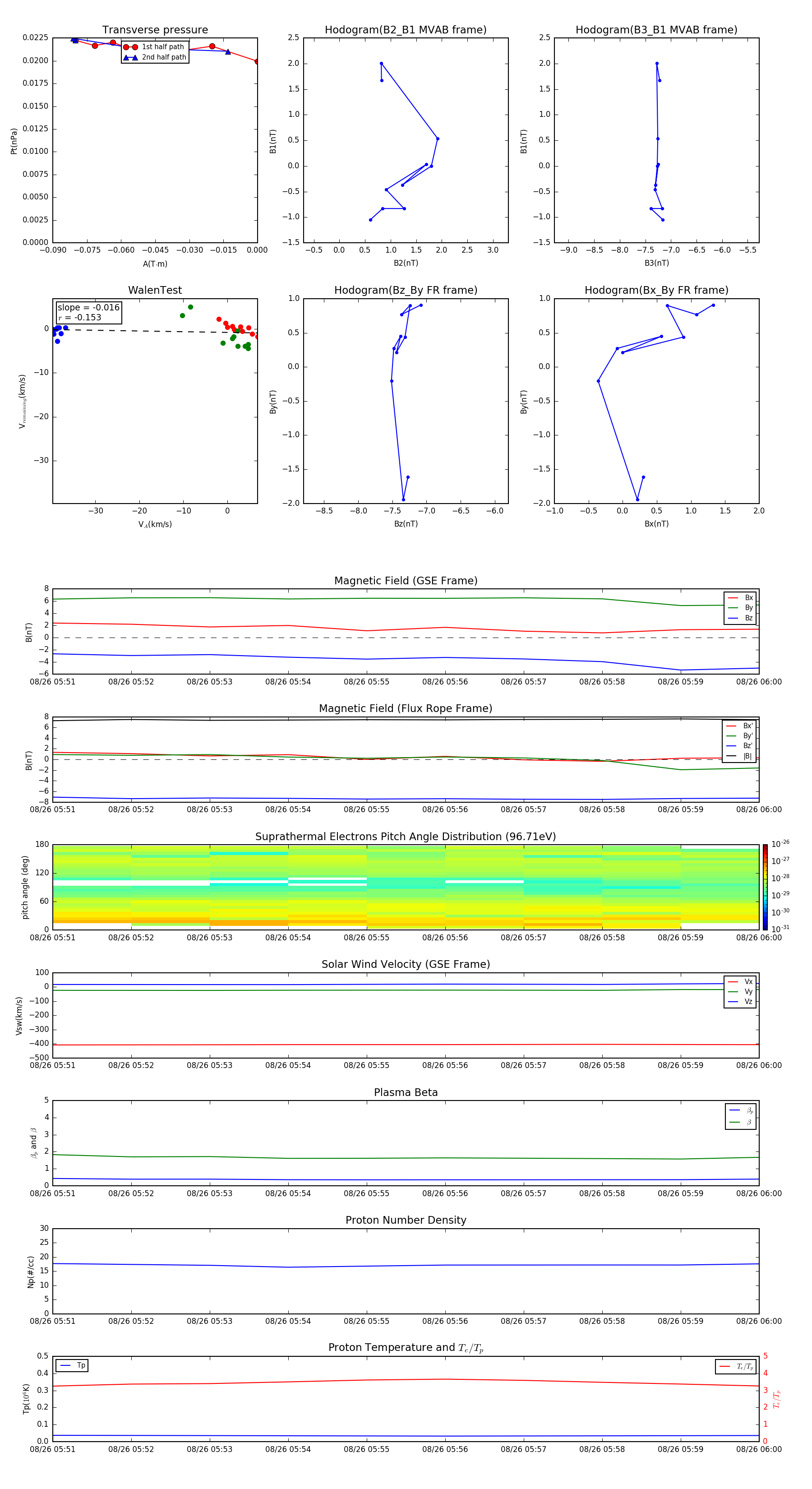
Flux Rope in 2015

Flux Rope Event 2015-08-26 05:51 ~ 2015-08-26 06:00 (10 minutes)


plot