HOME   LIST
‹–   –›

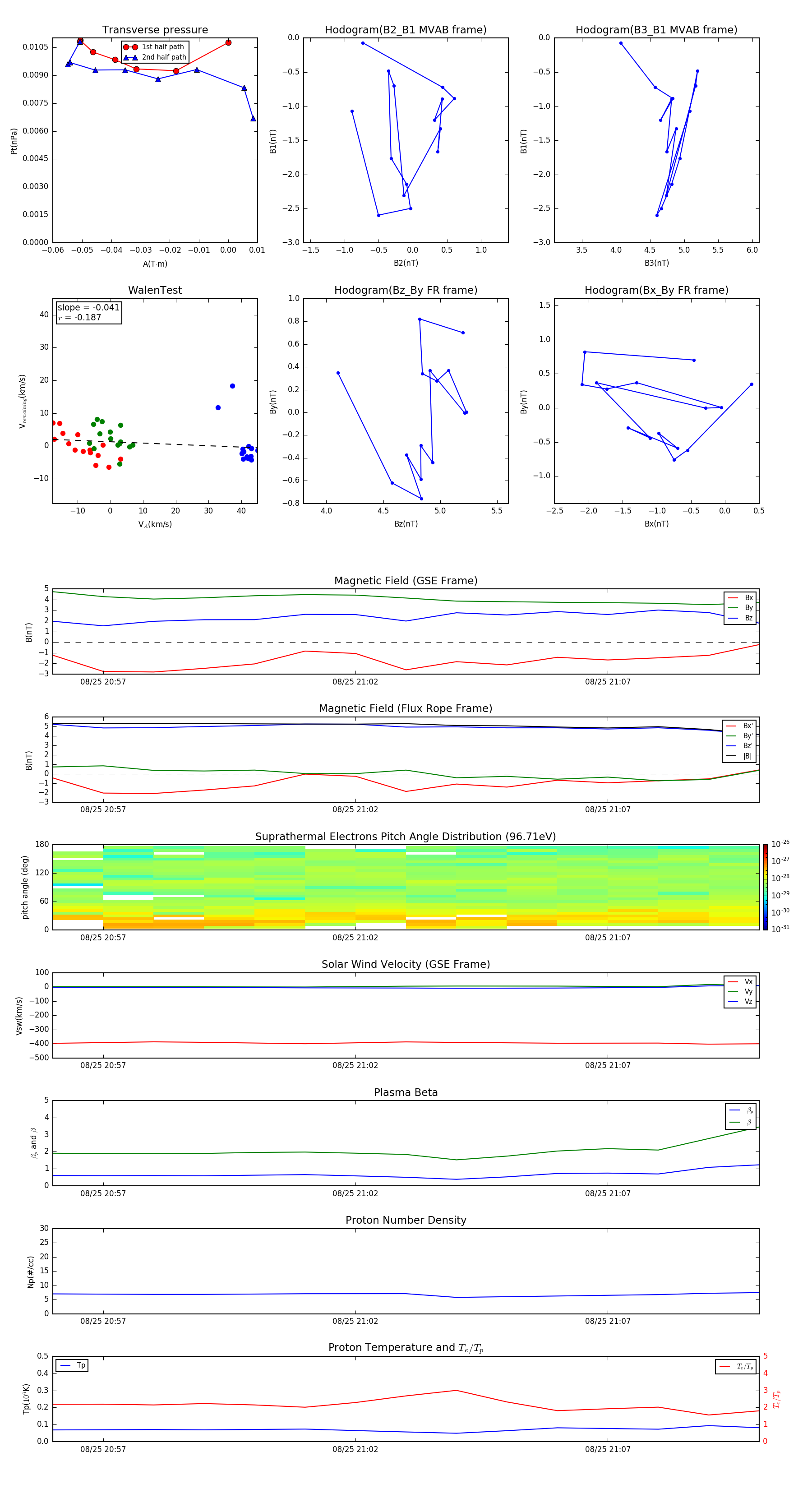
Flux Rope in 2015

Flux Rope Event 2015-08-25 20:56 ~ 2015-08-25 21:10 (15 minutes)


plot