HOME   LIST
‹–   –›

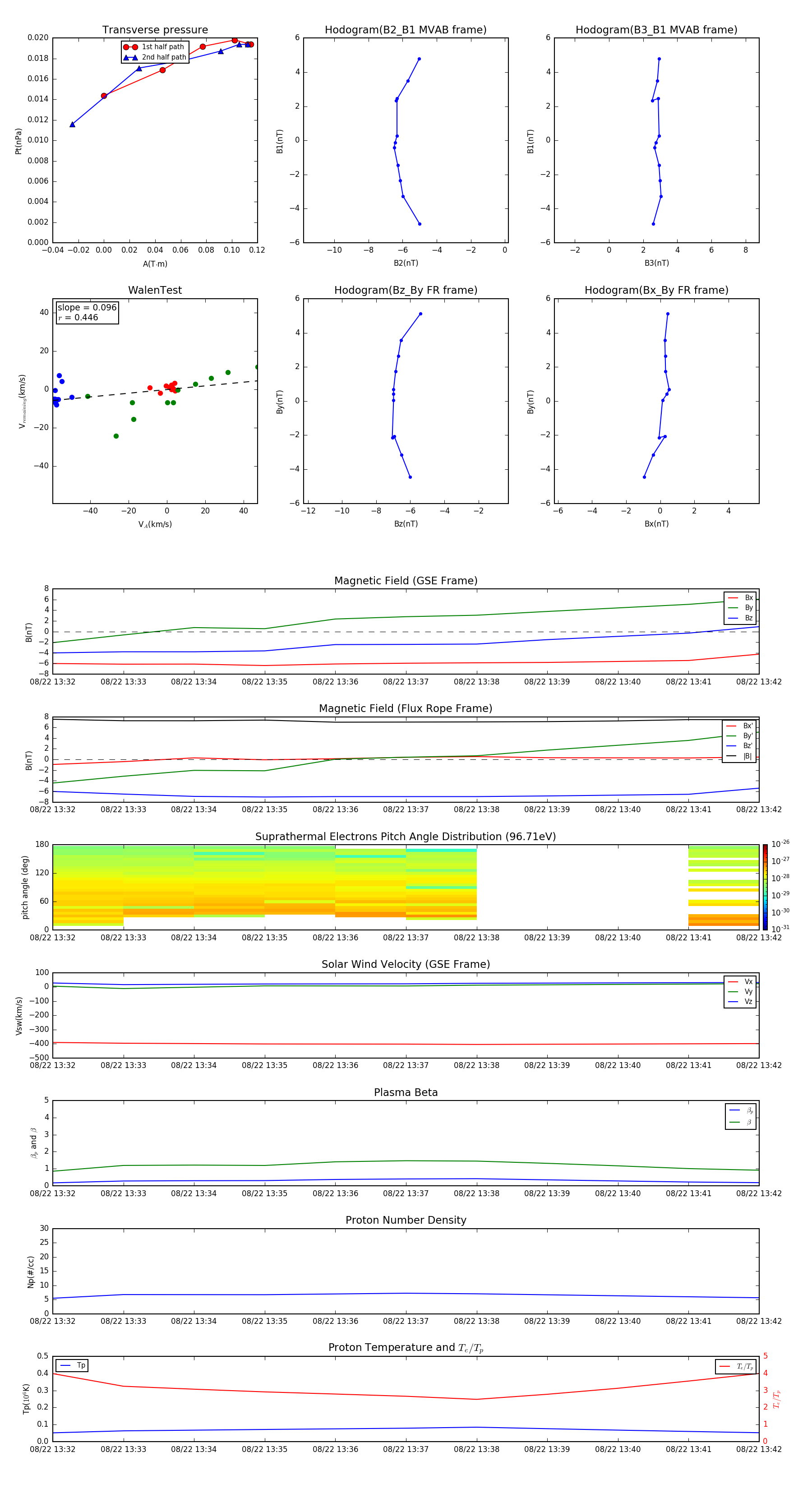
Flux Rope in 2015

Flux Rope Event 2015-08-22 13:32 ~ 2015-08-22 13:42 (11 minutes)


plot