HOME   LIST
‹–   –›

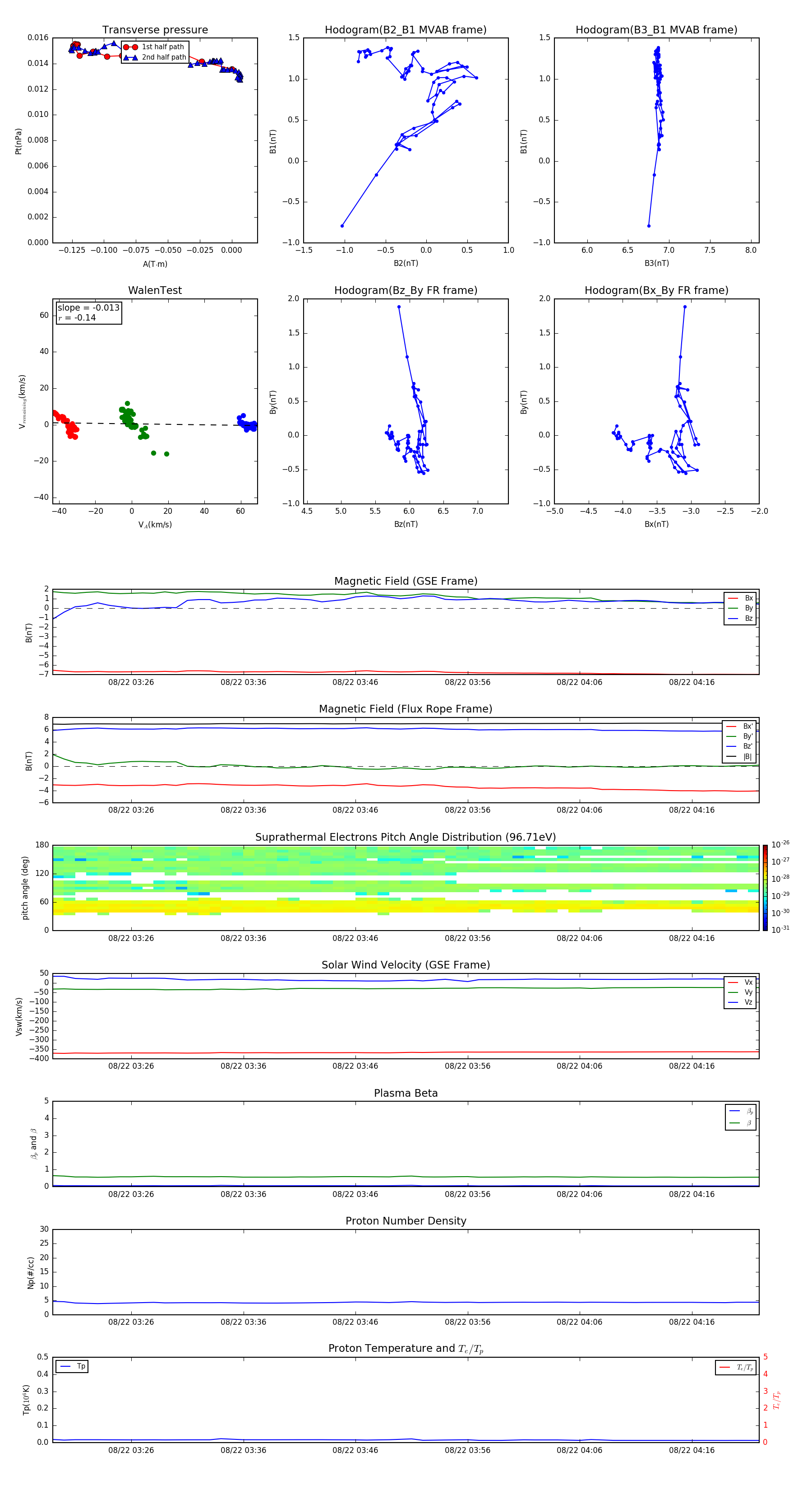
Flux Rope in 2015

Flux Rope Event 2015-08-22 03:19 ~ 2015-08-22 04:22 (64 minutes)


plot