HOME   LIST
‹–   –›

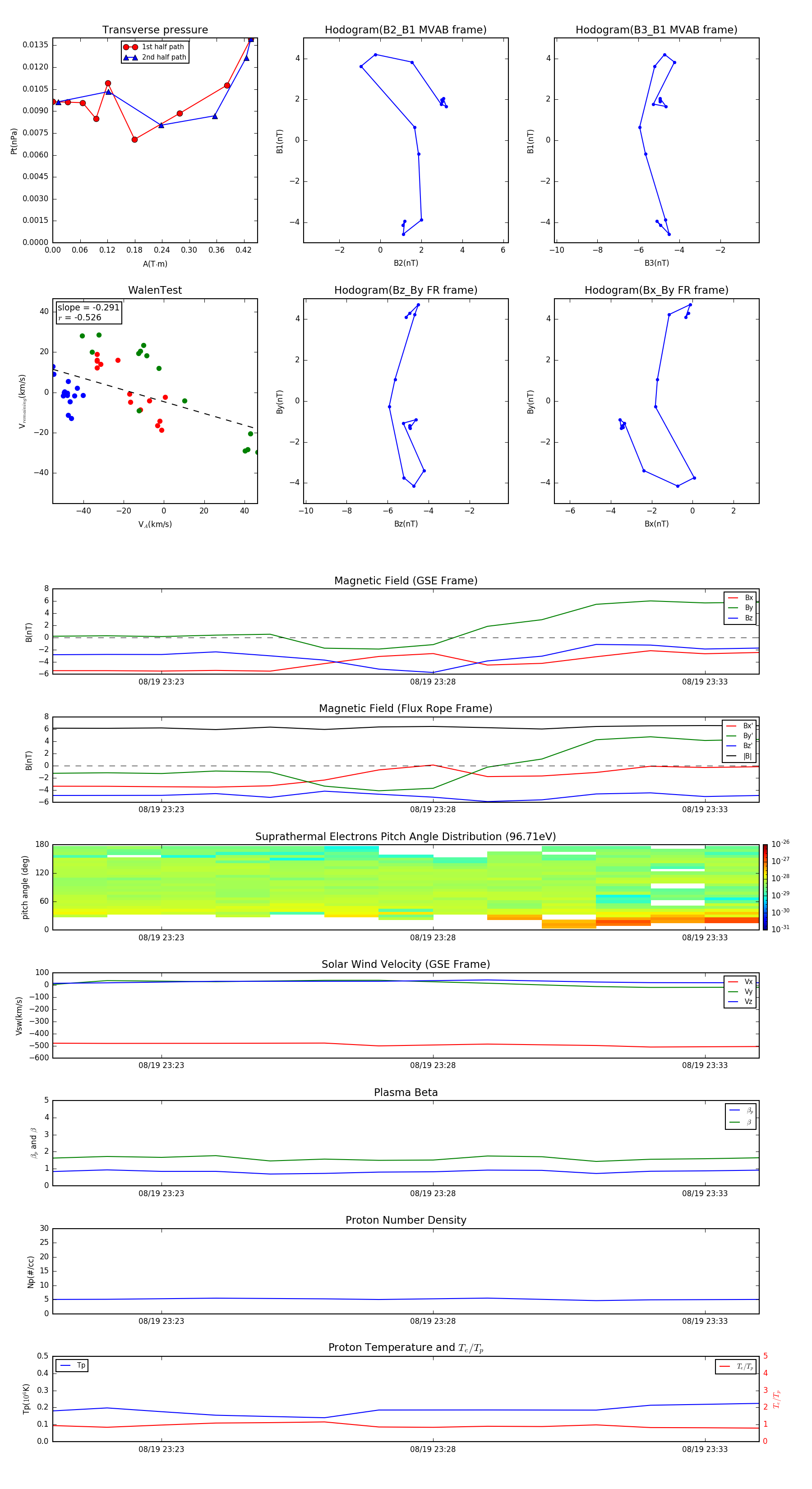
Flux Rope in 2015

Flux Rope Event 2015-08-19 23:21 ~ 2015-08-19 23:34 (14 minutes)


plot