HOME   LIST
‹–   –›

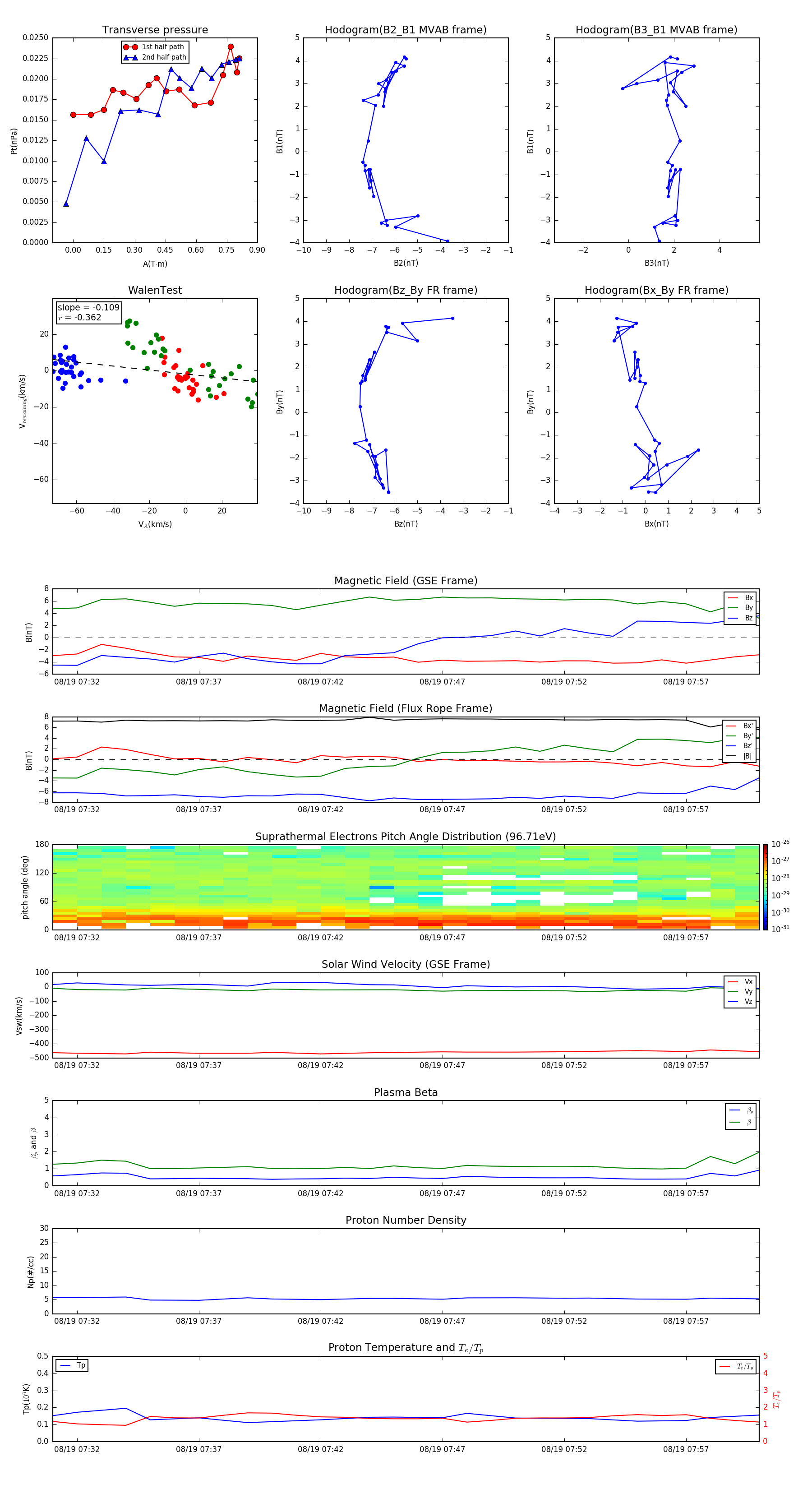
Flux Rope in 2015

Flux Rope Event 2015-08-19 07:31 ~ 2015-08-19 08:00 (30 minutes)


plot