HOME   LIST
‹–   –›

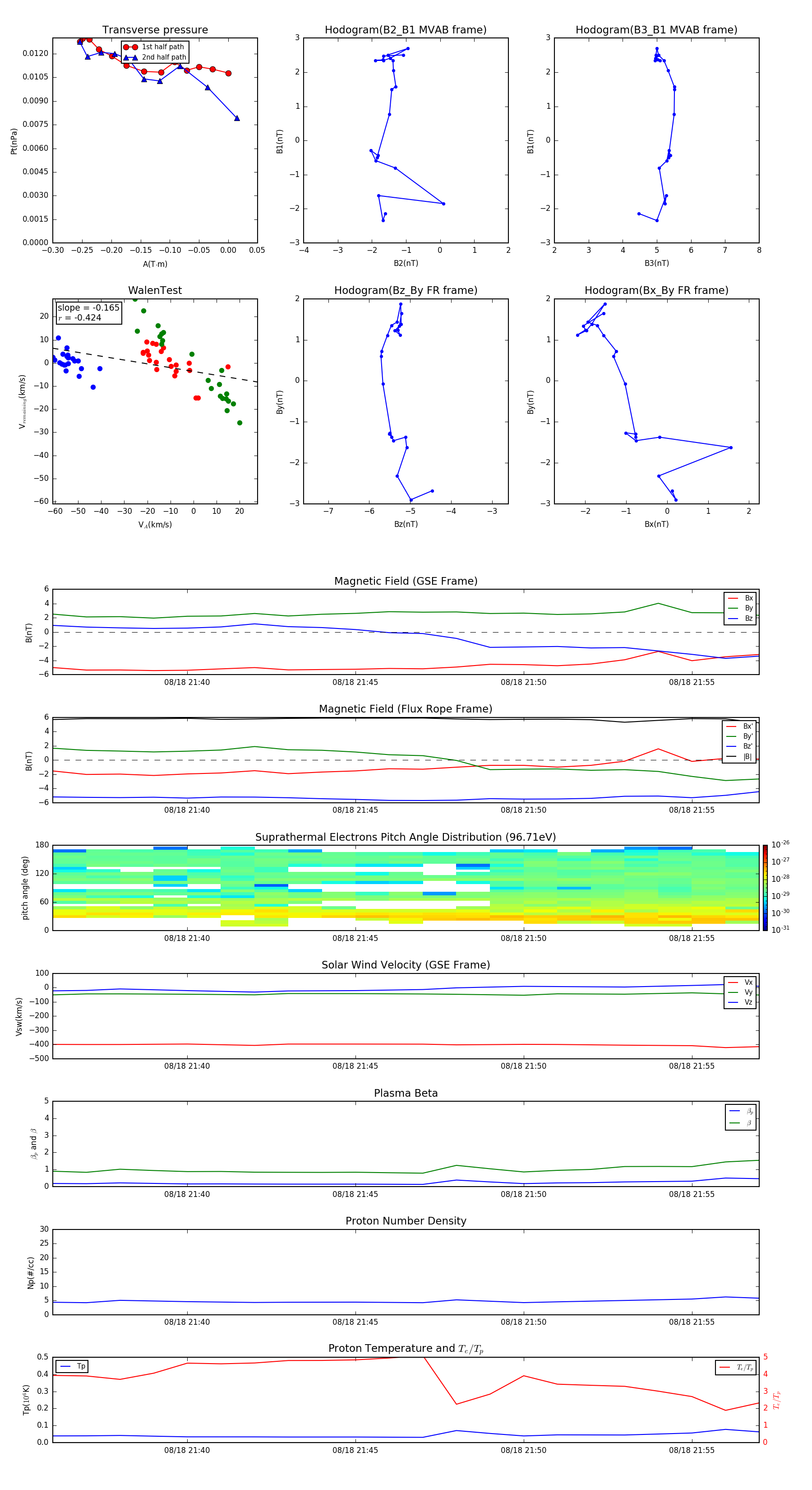
Flux Rope in 2015

Flux Rope Event 2015-08-18 21:36 ~ 2015-08-18 21:57 (22 minutes)


plot