HOME   LIST
‹–   –›

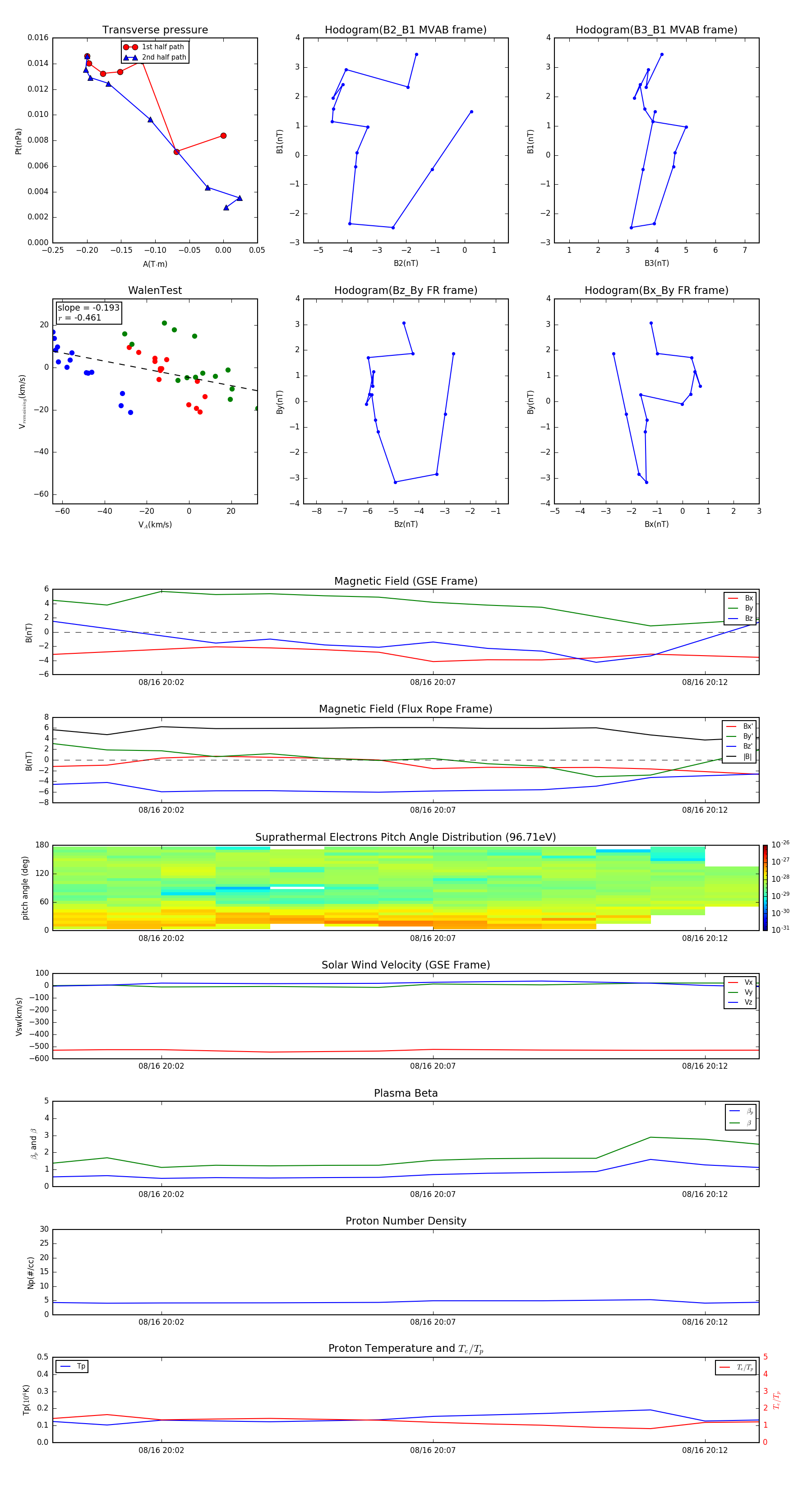
Flux Rope in 2015

Flux Rope Event 2015-08-16 20:00 ~ 2015-08-16 20:13 (14 minutes)


plot