HOME   LIST
‹–   –›

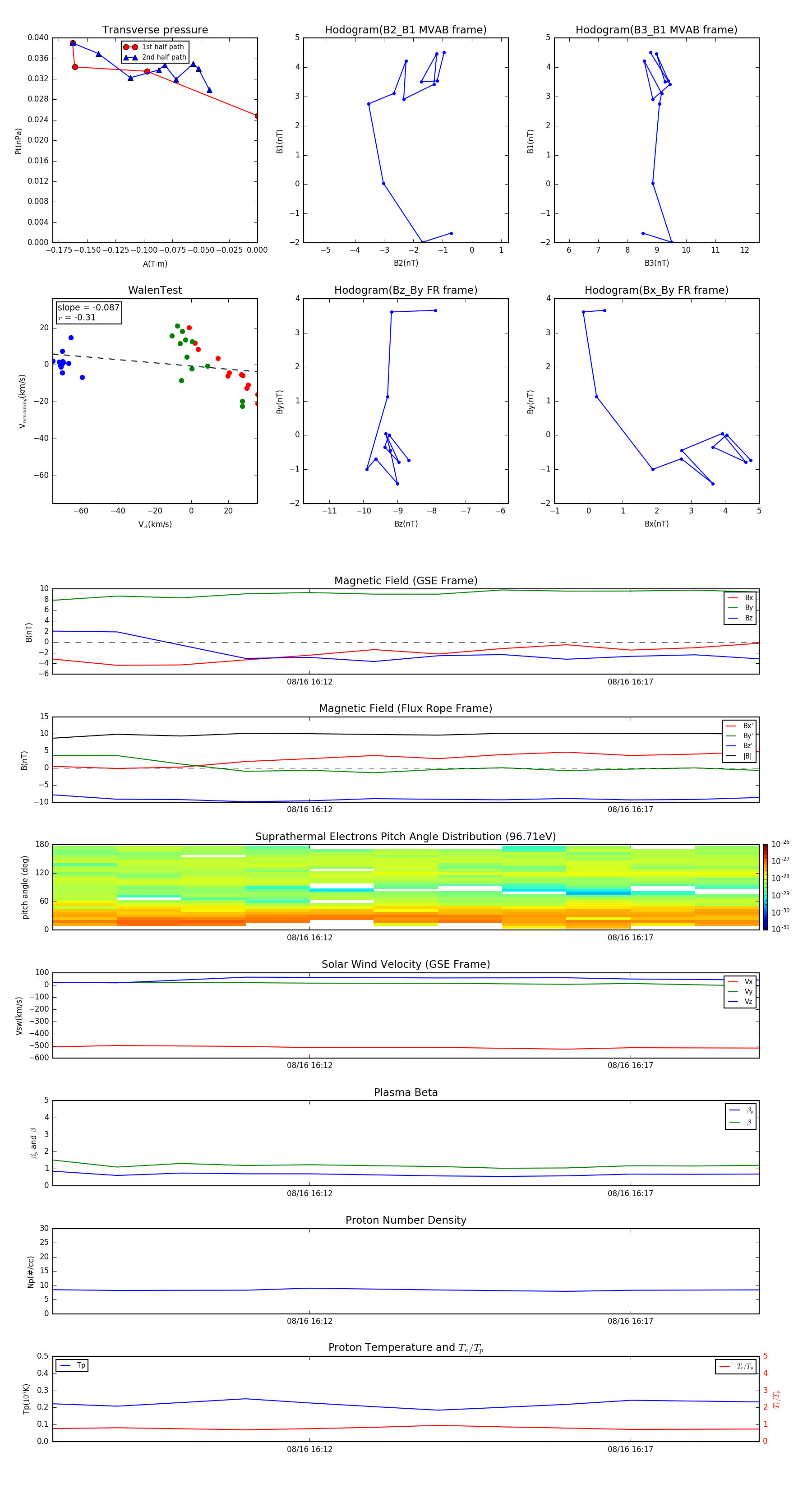
Flux Rope in 2015

Flux Rope Event 2015-08-16 16:08 ~ 2015-08-16 16:19 (12 minutes)


plot