HOME   LIST
‹–   –›

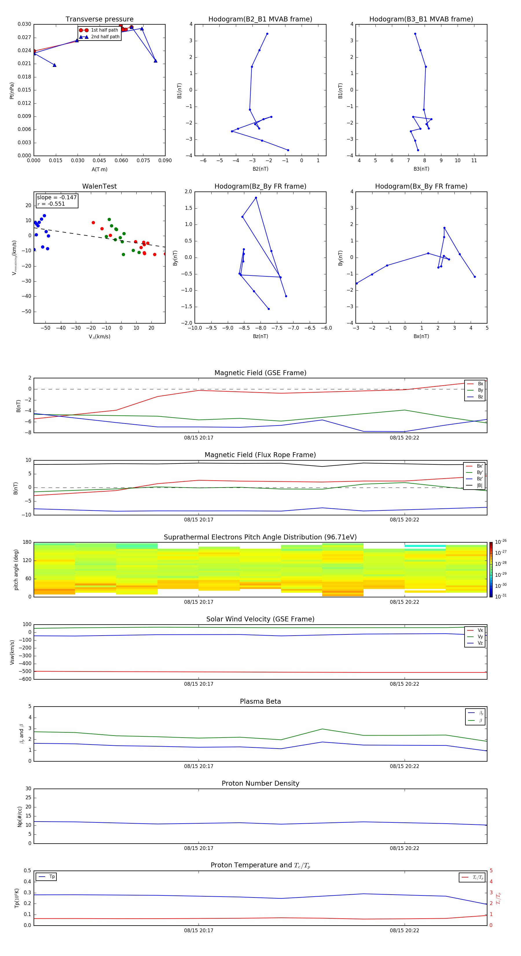
Flux Rope in 2015

Flux Rope Event 2015-08-15 20:13 ~ 2015-08-15 20:24 (12 minutes)


plot