HOME   LIST
‹–   –›

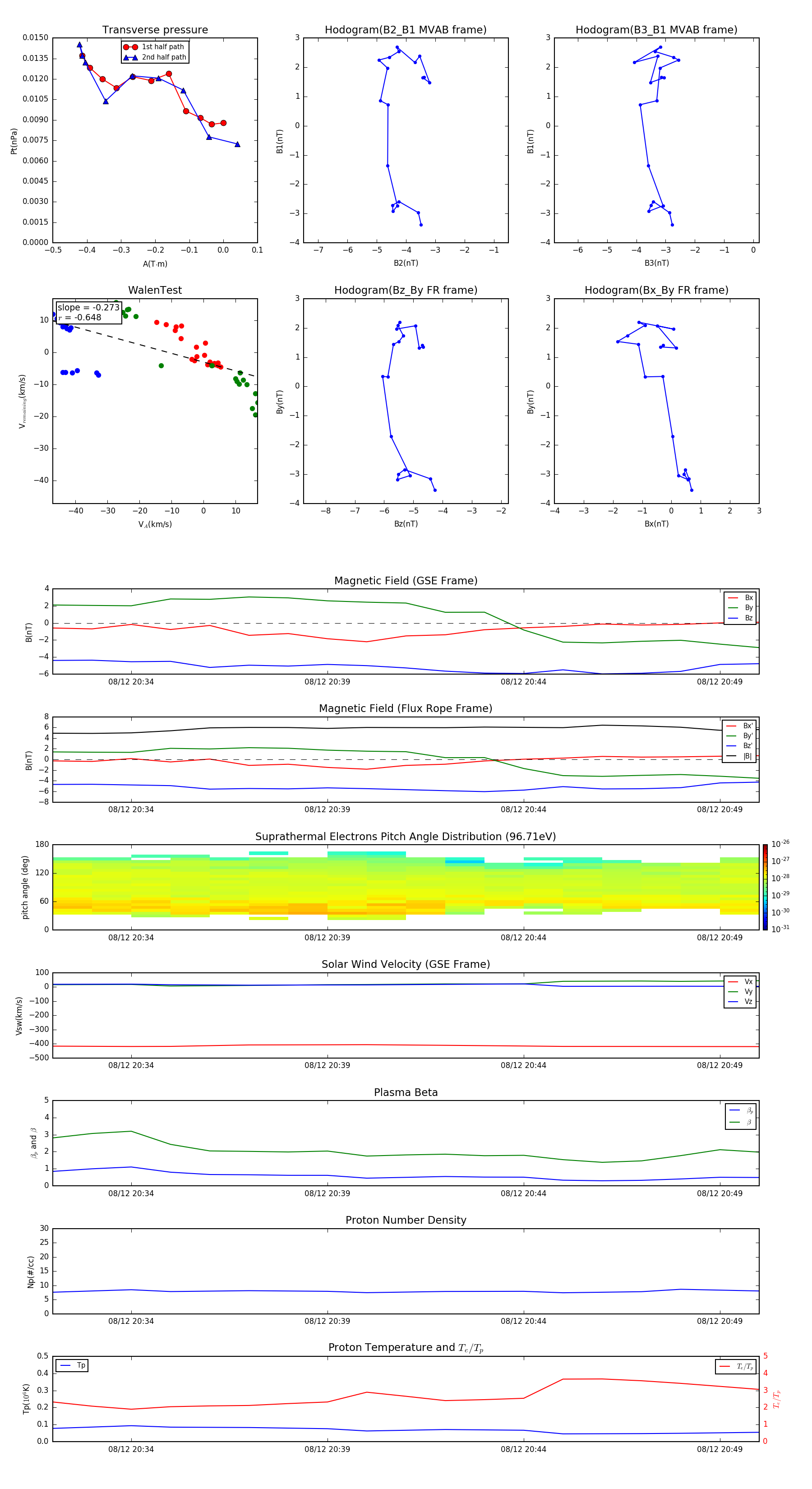
Flux Rope in 2015

Flux Rope Event 2015-08-12 20:32 ~ 2015-08-12 20:50 (19 minutes)


plot