HOME   LIST
‹–   –›

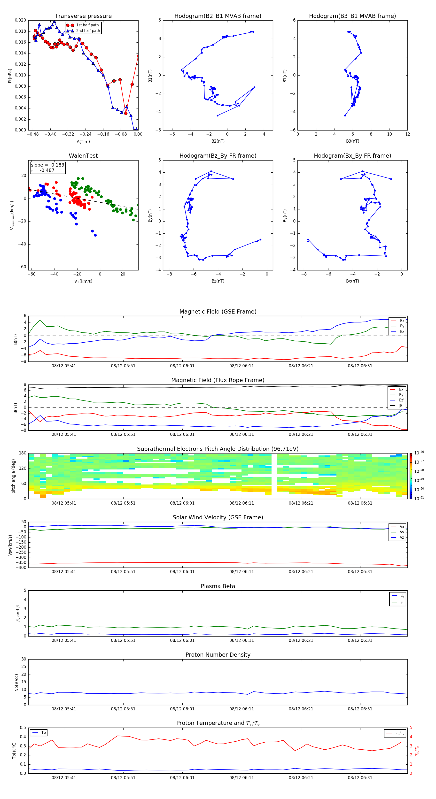
Flux Rope in 2015

Flux Rope Event 2015-08-12 05:35 ~ 2015-08-12 06:39 (65 minutes)


plot