HOME   LIST
‹–   –›

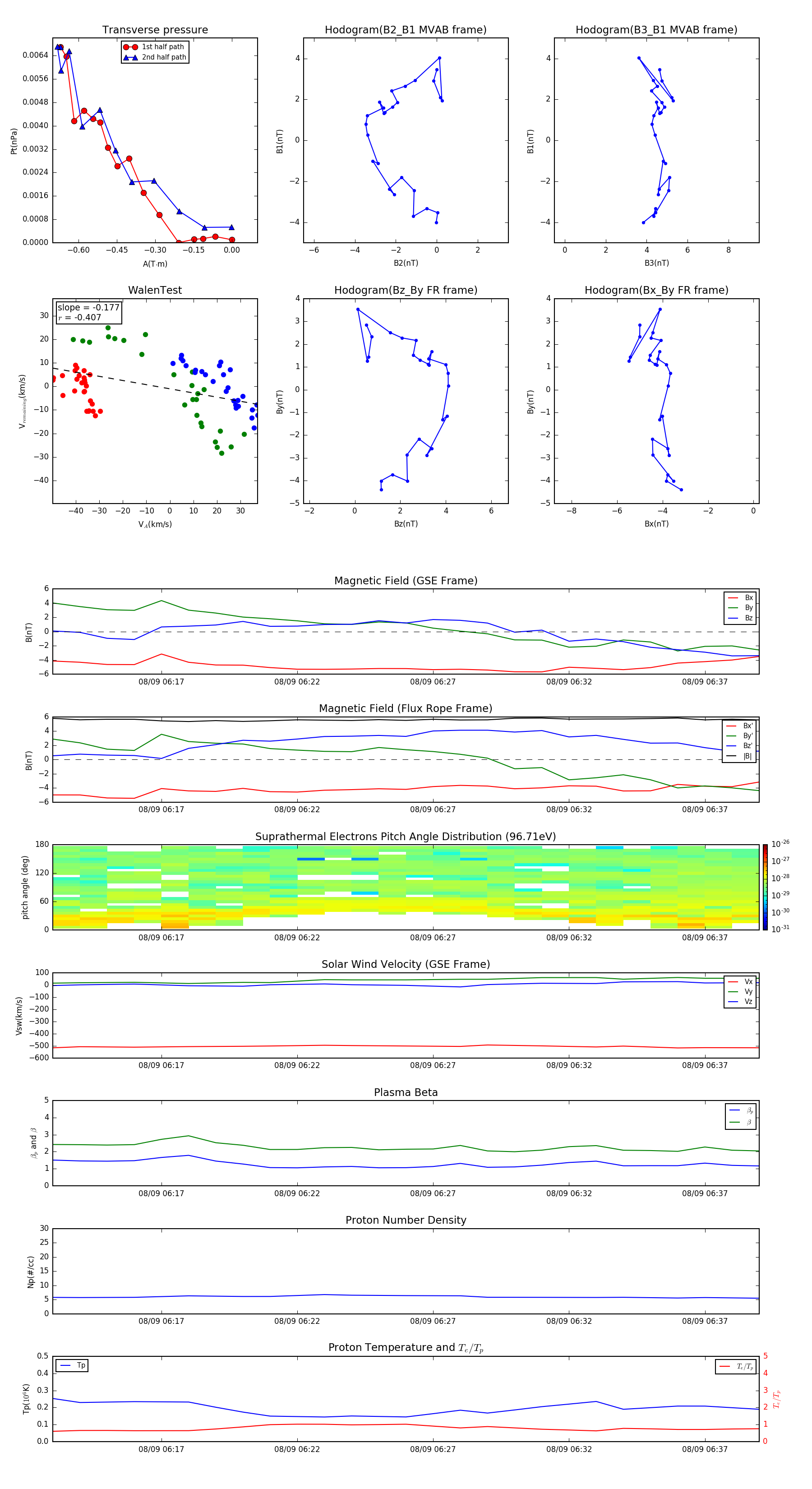
Flux Rope in 2015

Flux Rope Event 2015-08-09 06:13 ~ 2015-08-09 06:39 (27 minutes)


plot