HOME   LIST
‹–   –›

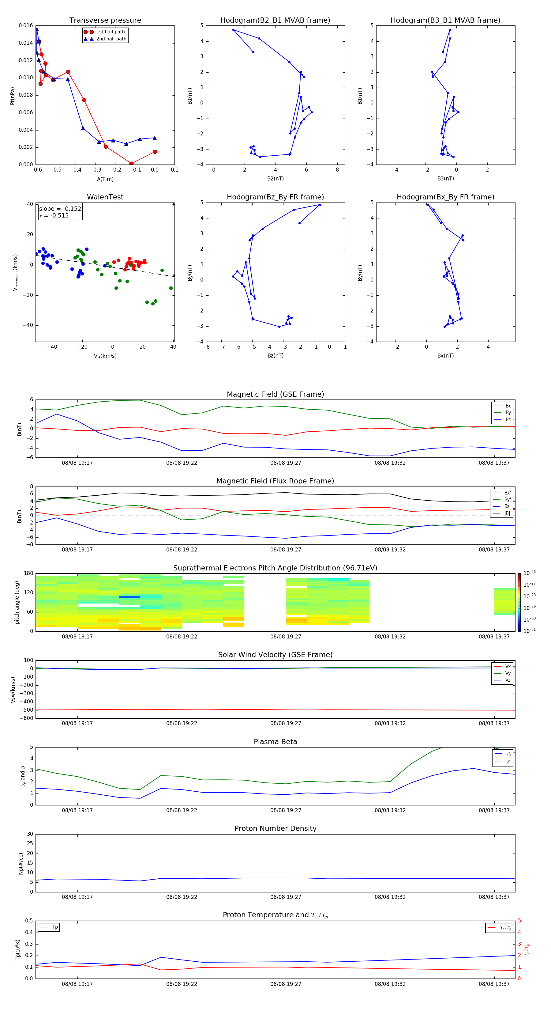
Flux Rope in 2015

Flux Rope Event 2015-08-08 19:15 ~ 2015-08-08 19:38 (24 minutes)


plot