HOME   LIST
‹–   –›

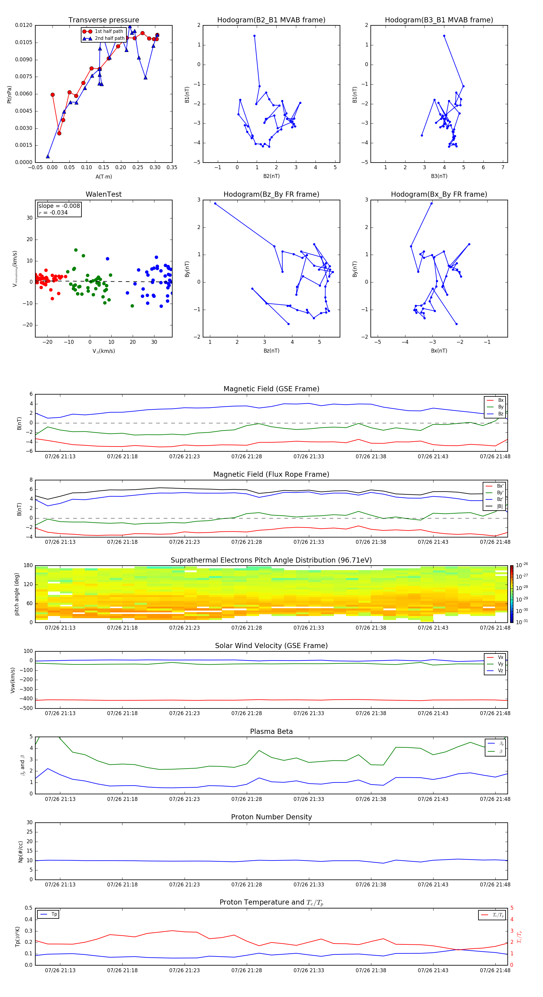
Flux Rope in 2015

Flux Rope Event 2015-07-26 21:11 ~ 2015-07-26 21:49 (39 minutes)


plot