HOME   LIST
‹–   –›

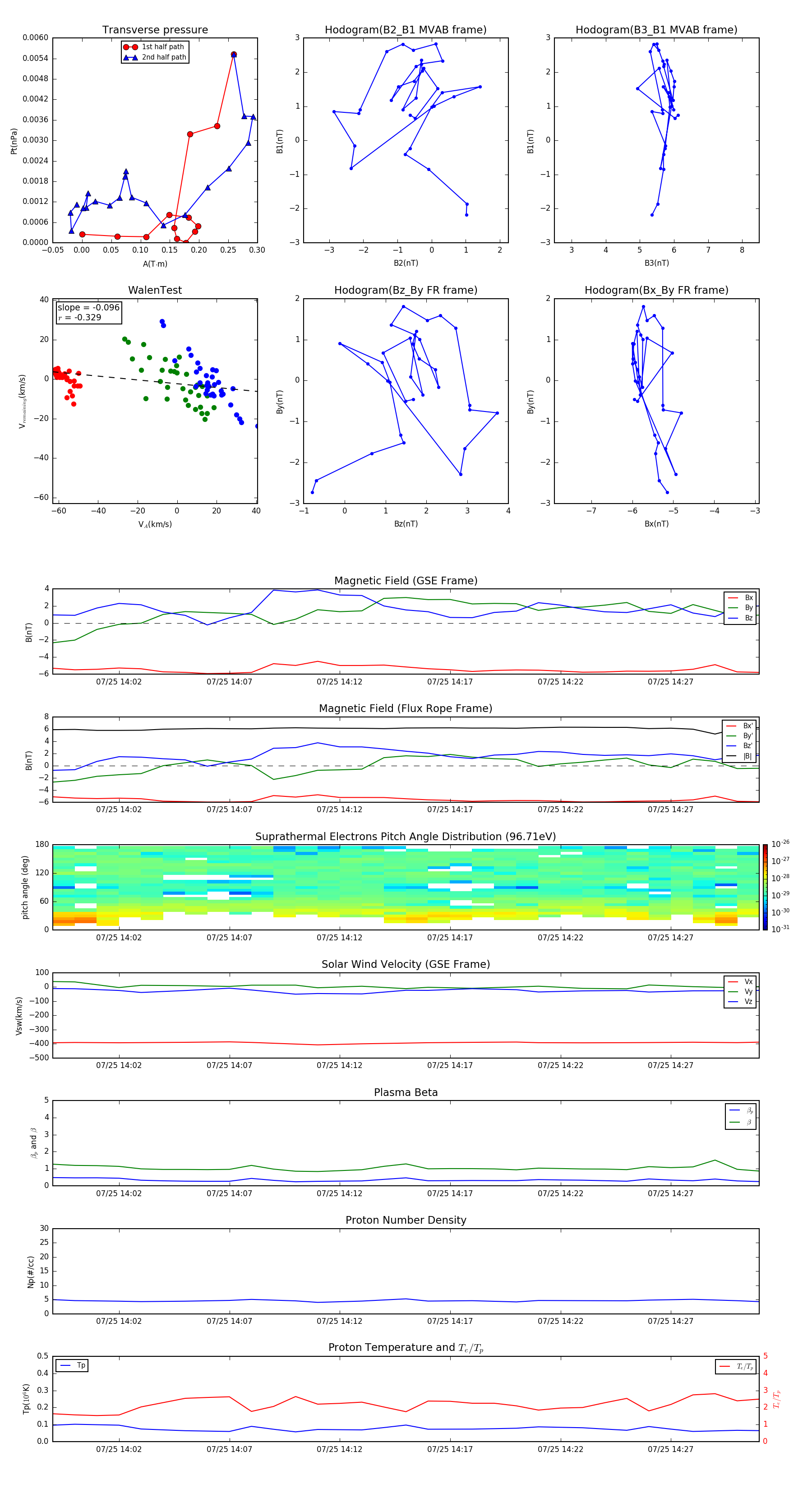
Flux Rope in 2015

Flux Rope Event 2015-07-25 13:59 ~ 2015-07-25 14:31 (33 minutes)


plot