HOME   LIST
‹–   –›

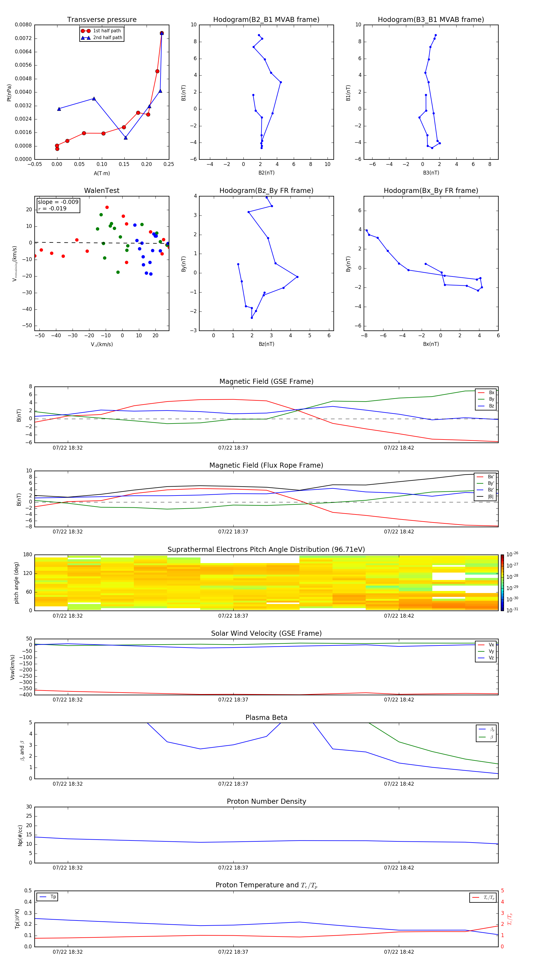
Flux Rope in 2015

Flux Rope Event 2015-07-22 18:31 ~ 2015-07-22 18:45 (15 minutes)


plot