HOME   LIST
‹–   –›

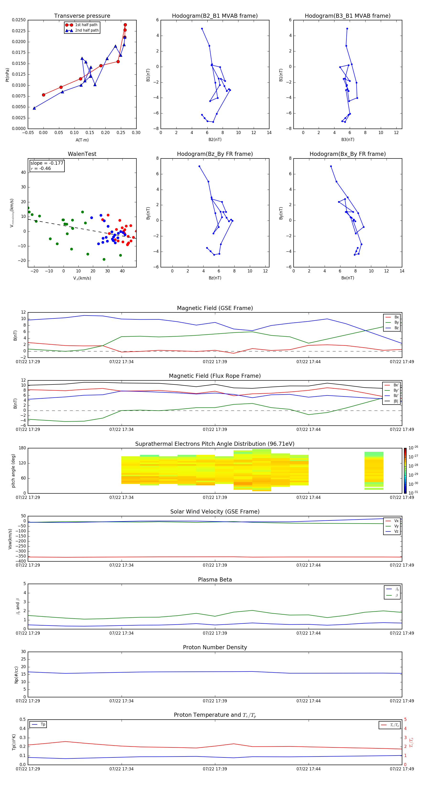
Flux Rope in 2015

Flux Rope Event 2015-07-22 17:29 ~ 2015-07-22 17:49 (21 minutes)


plot