HOME   LIST
‹–   –›

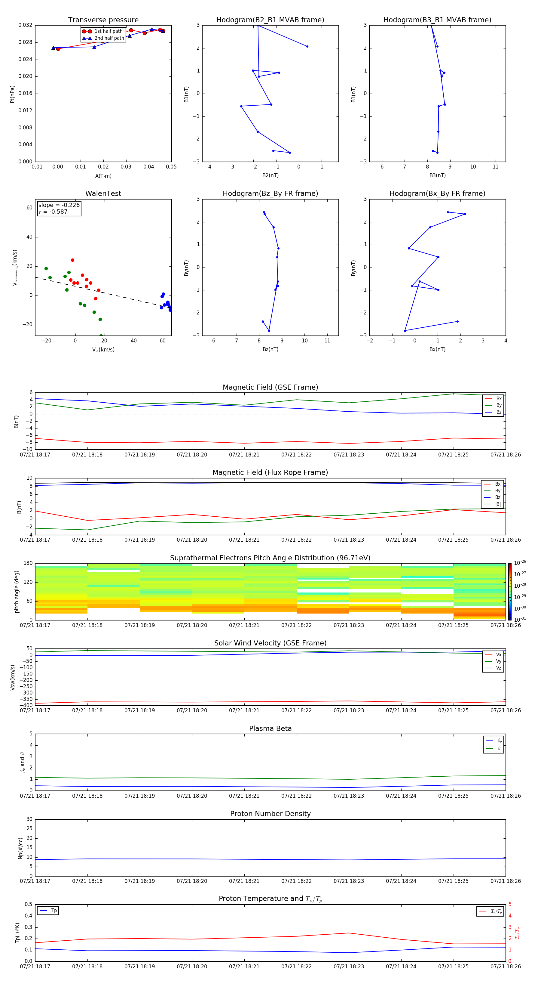
Flux Rope in 2015

Flux Rope Event 2015-07-21 18:17 ~ 2015-07-21 18:26 (10 minutes)


plot