HOME   LIST
‹–   –›

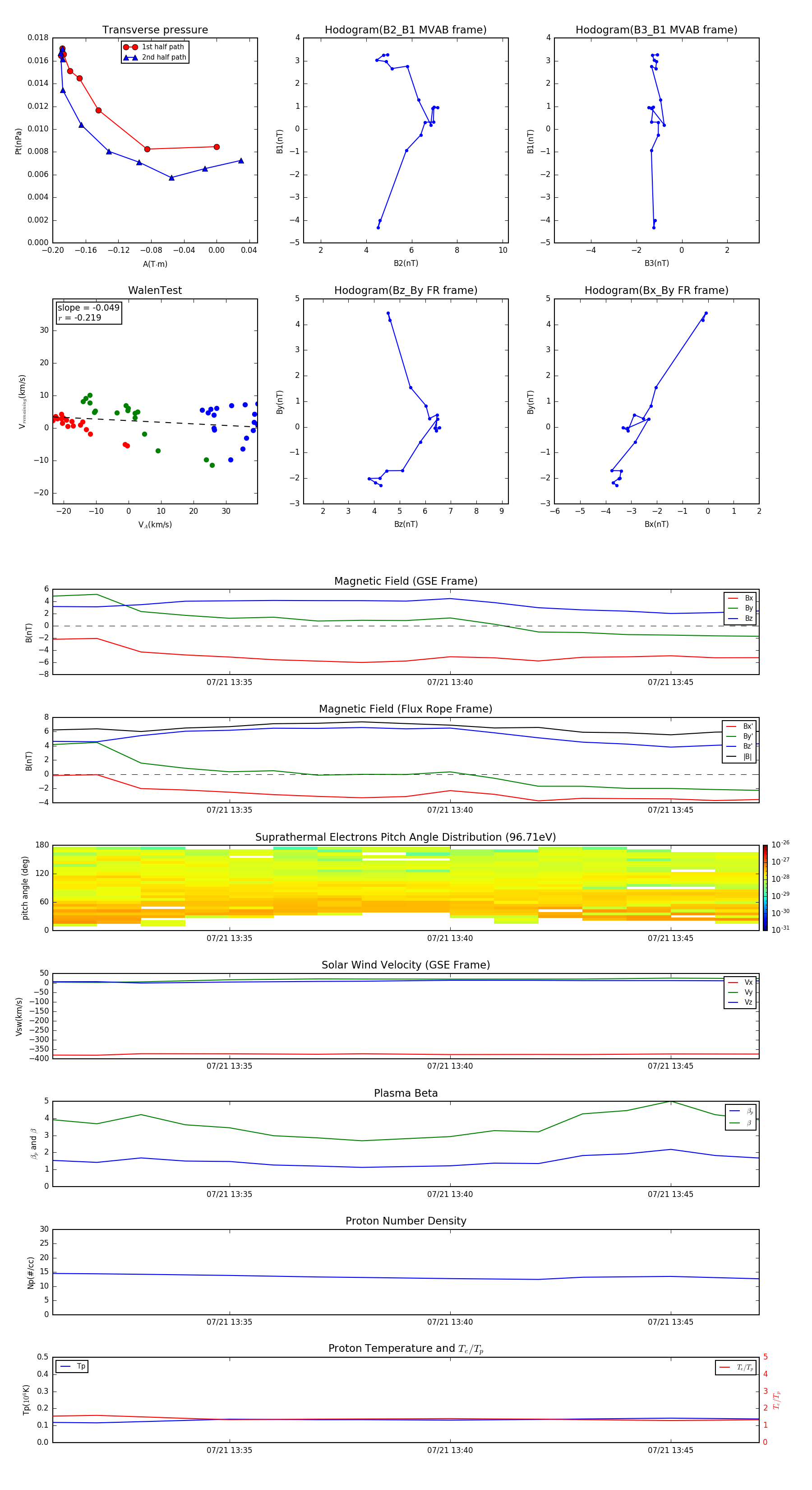
Flux Rope in 2015

Flux Rope Event 2015-07-21 13:31 ~ 2015-07-21 13:47 (17 minutes)


plot