HOME   LIST
‹–   –›

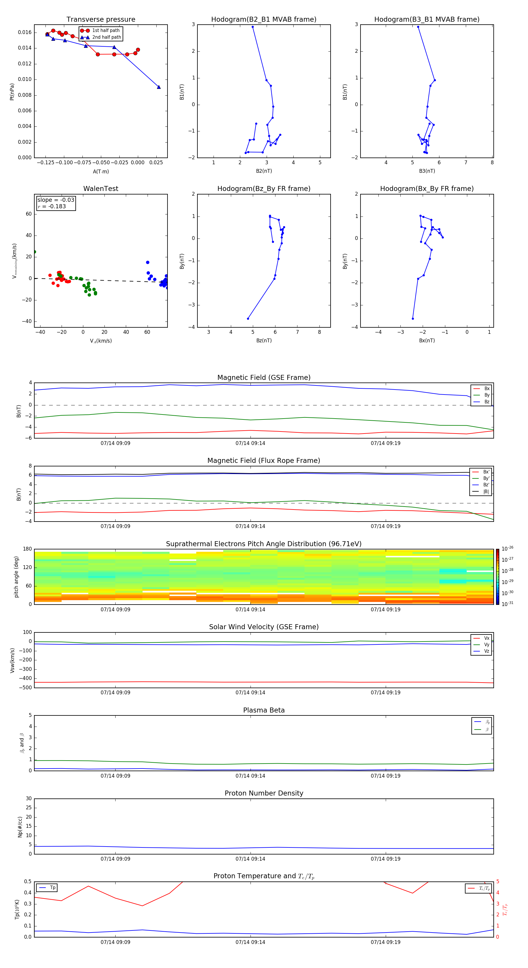
Flux Rope in 2015

Flux Rope Event 2015-07-14 09:06 ~ 2015-07-14 09:23 (18 minutes)


plot