HOME   LIST
‹–   –›

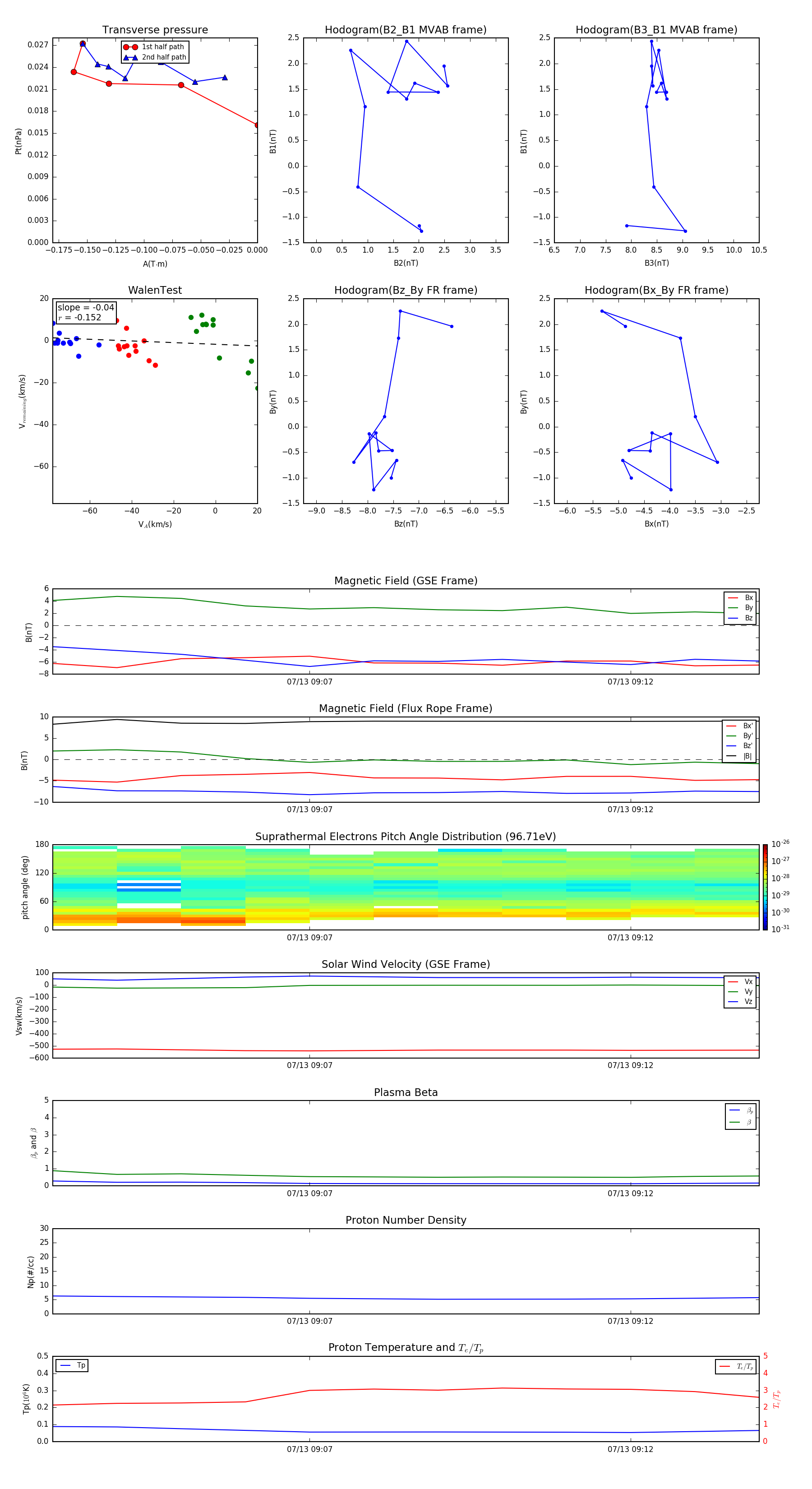
Flux Rope in 2015

Flux Rope Event 2015-07-13 09:03 ~ 2015-07-13 09:14 (12 minutes)


plot