HOME   LIST
‹–   –›

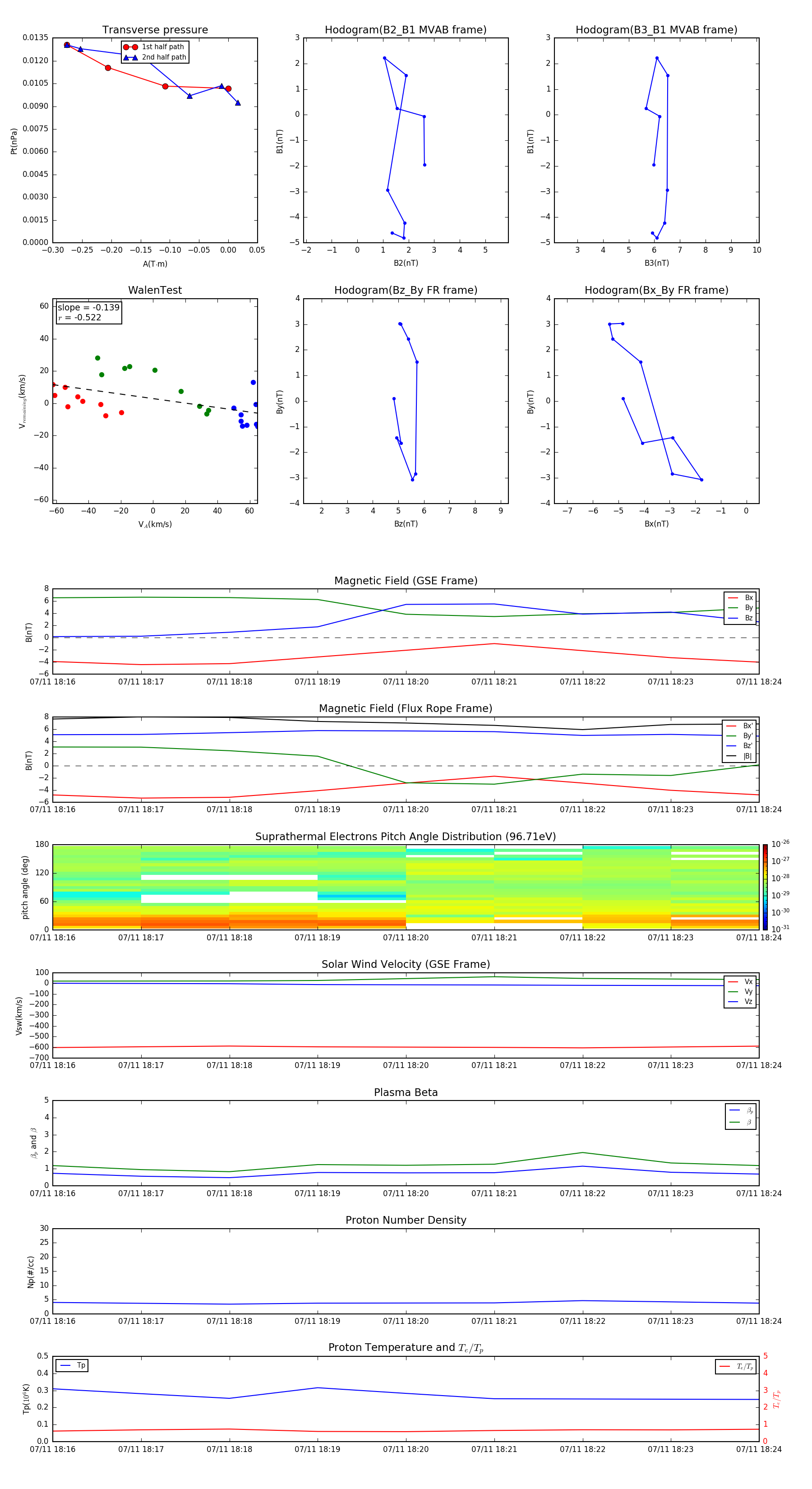
Flux Rope in 2015

Flux Rope Event 2015-07-11 18:16 ~ 2015-07-11 18:24 (9 minutes)


plot