HOME   LIST
‹–   –›

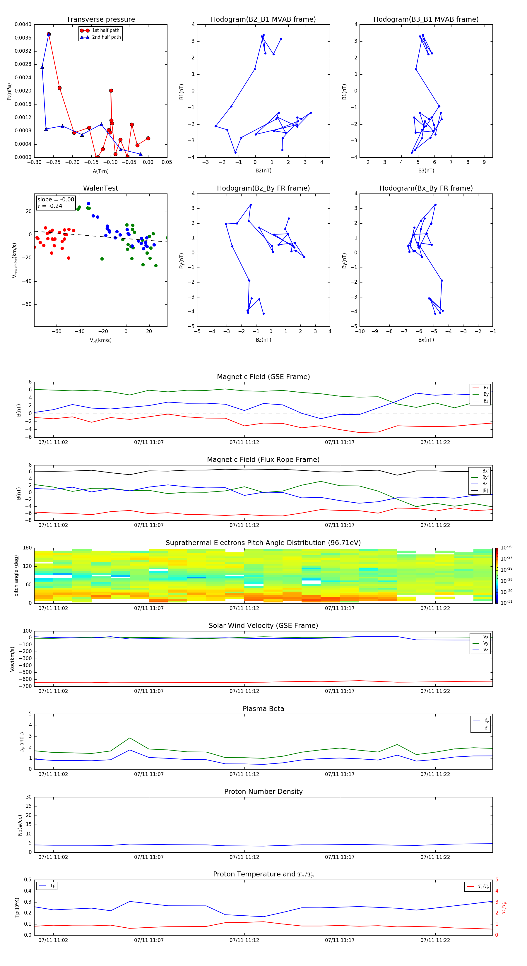
Flux Rope in 2015

Flux Rope Event 2015-07-11 11:01 ~ 2015-07-11 11:25 (25 minutes)


plot