HOME   LIST
‹–   –›

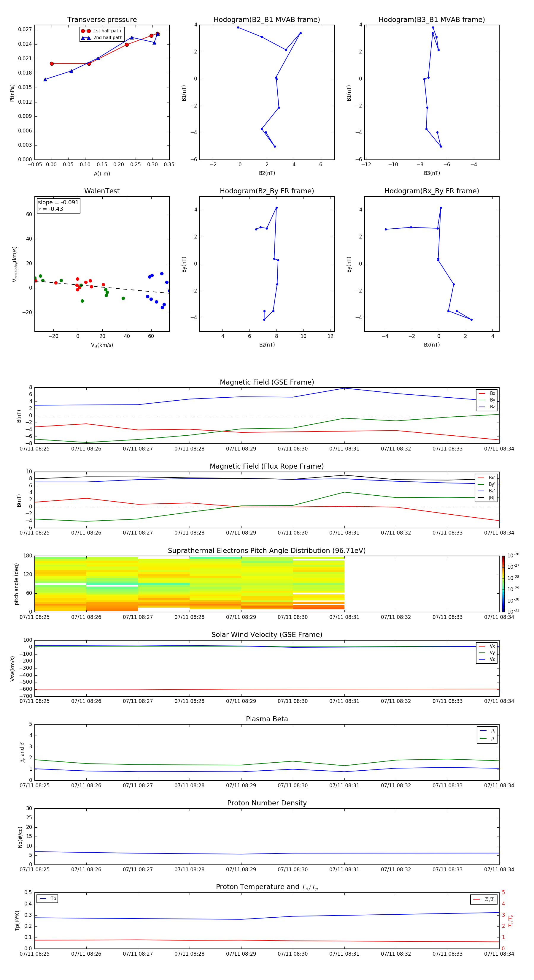
Flux Rope in 2015

Flux Rope Event 2015-07-11 08:25 ~ 2015-07-11 08:34 (10 minutes)


plot