HOME   LIST
‹–   –›

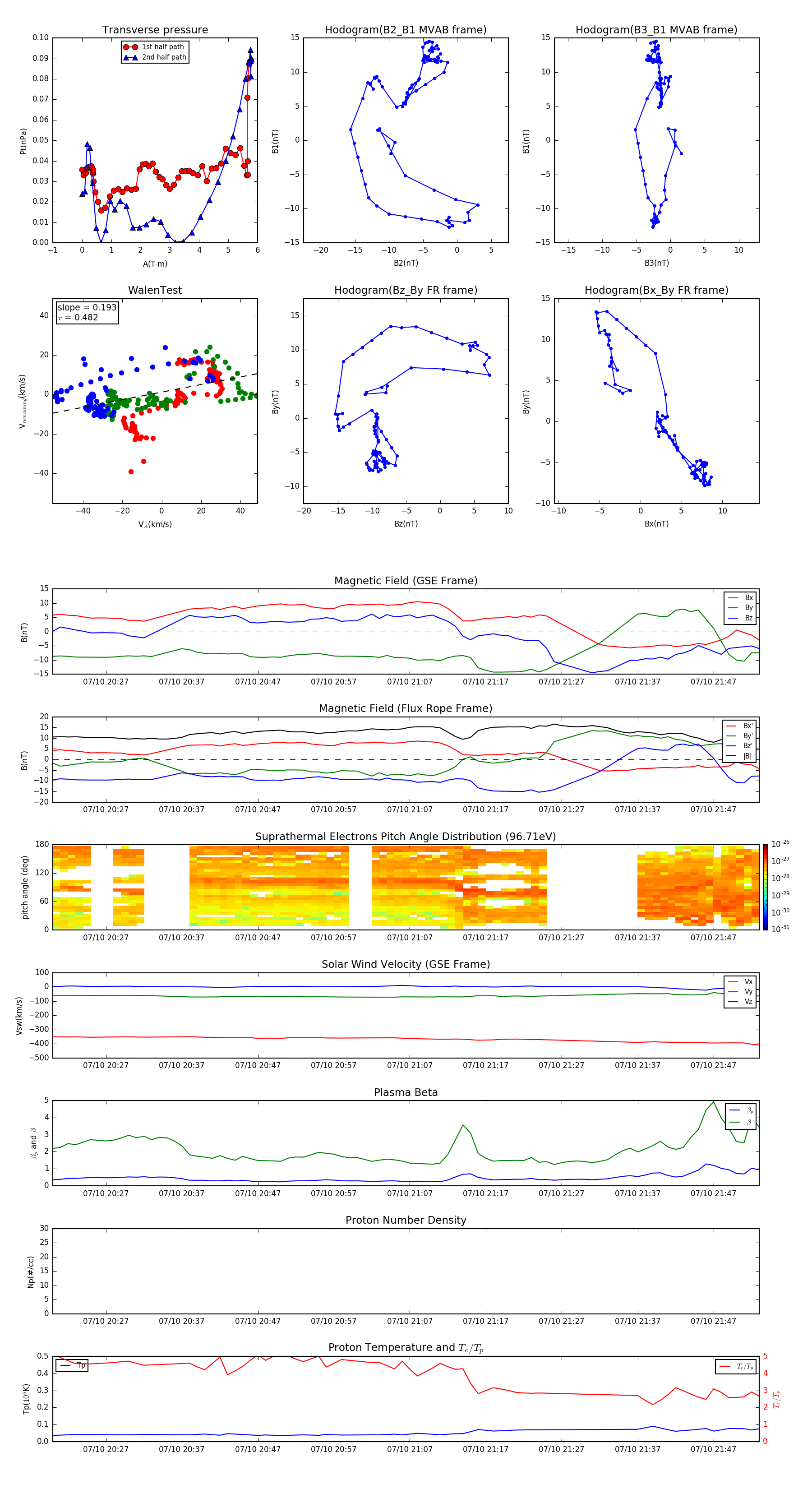
Flux Rope in 2015

Flux Rope Event 2015-07-10 20:20 ~ 2015-07-10 21:53 (94 minutes)


plot