HOME   LIST
‹–   –›

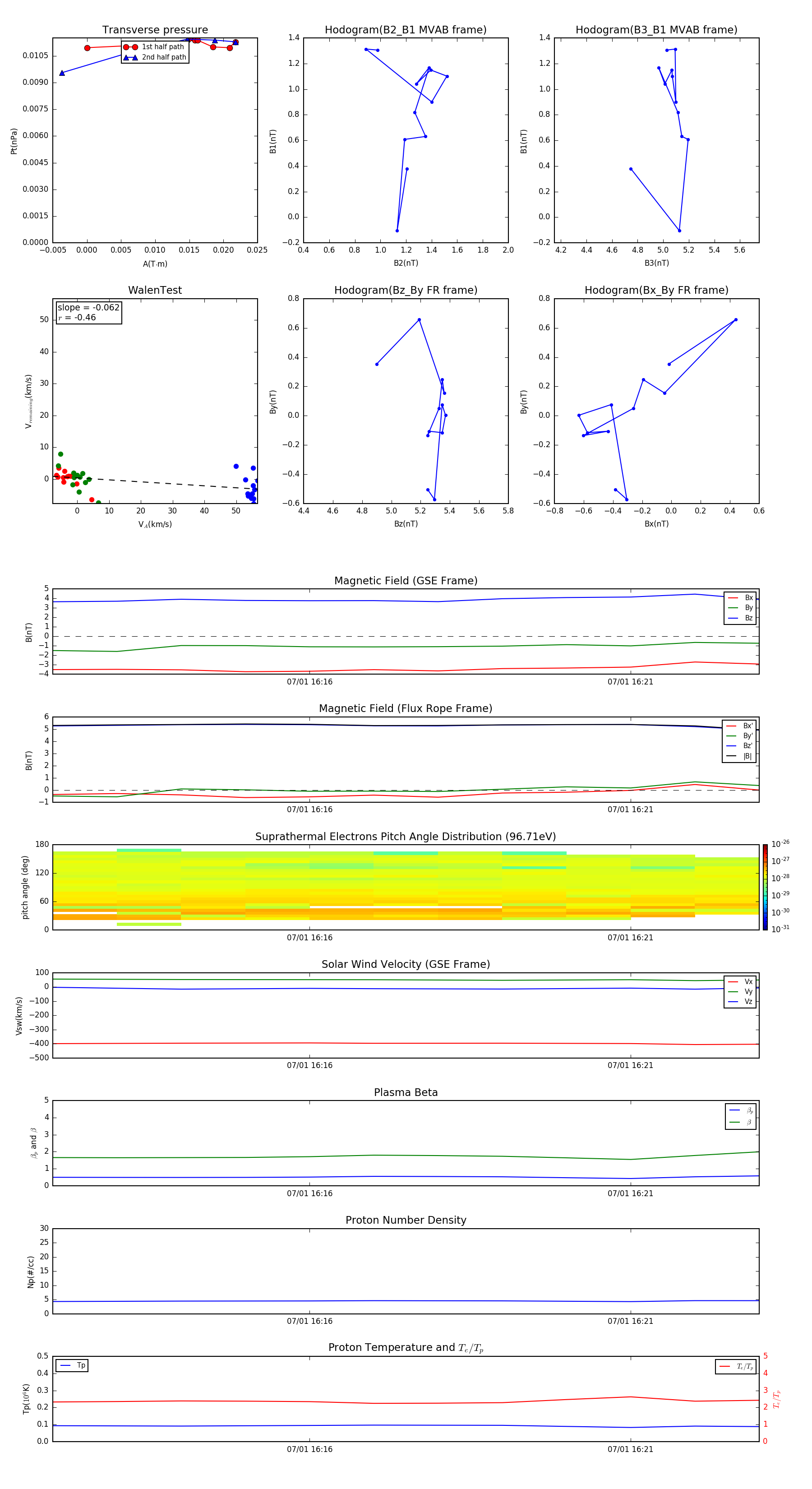
Flux Rope in 2015

Flux Rope Event 2015-07-01 16:12 ~ 2015-07-01 16:23 (12 minutes)


plot