HOME   LIST
‹–   –›

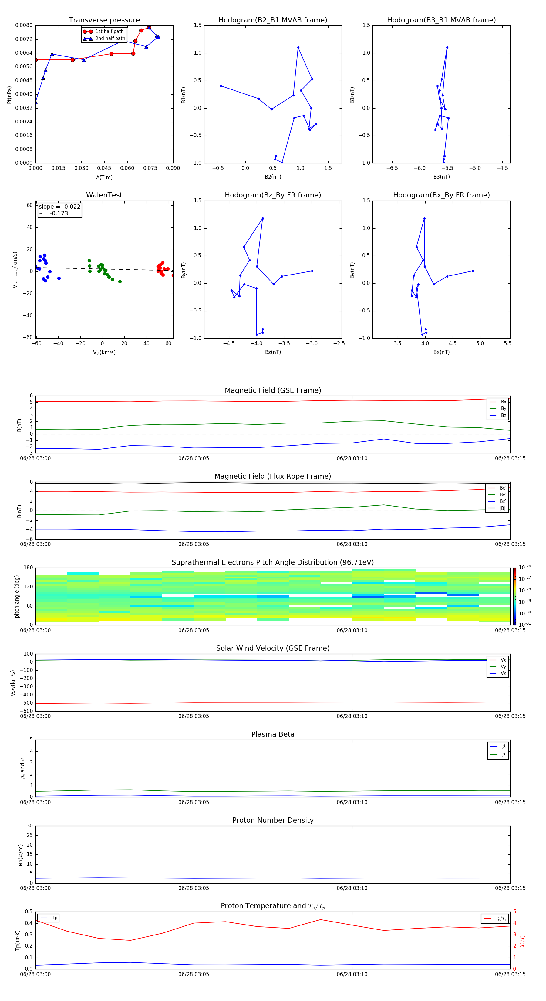
Flux Rope in 2015

Flux Rope Event 2015-06-28 03:00 ~ 2015-06-28 03:15 (16 minutes)


plot