HOME   LIST
‹–   –›

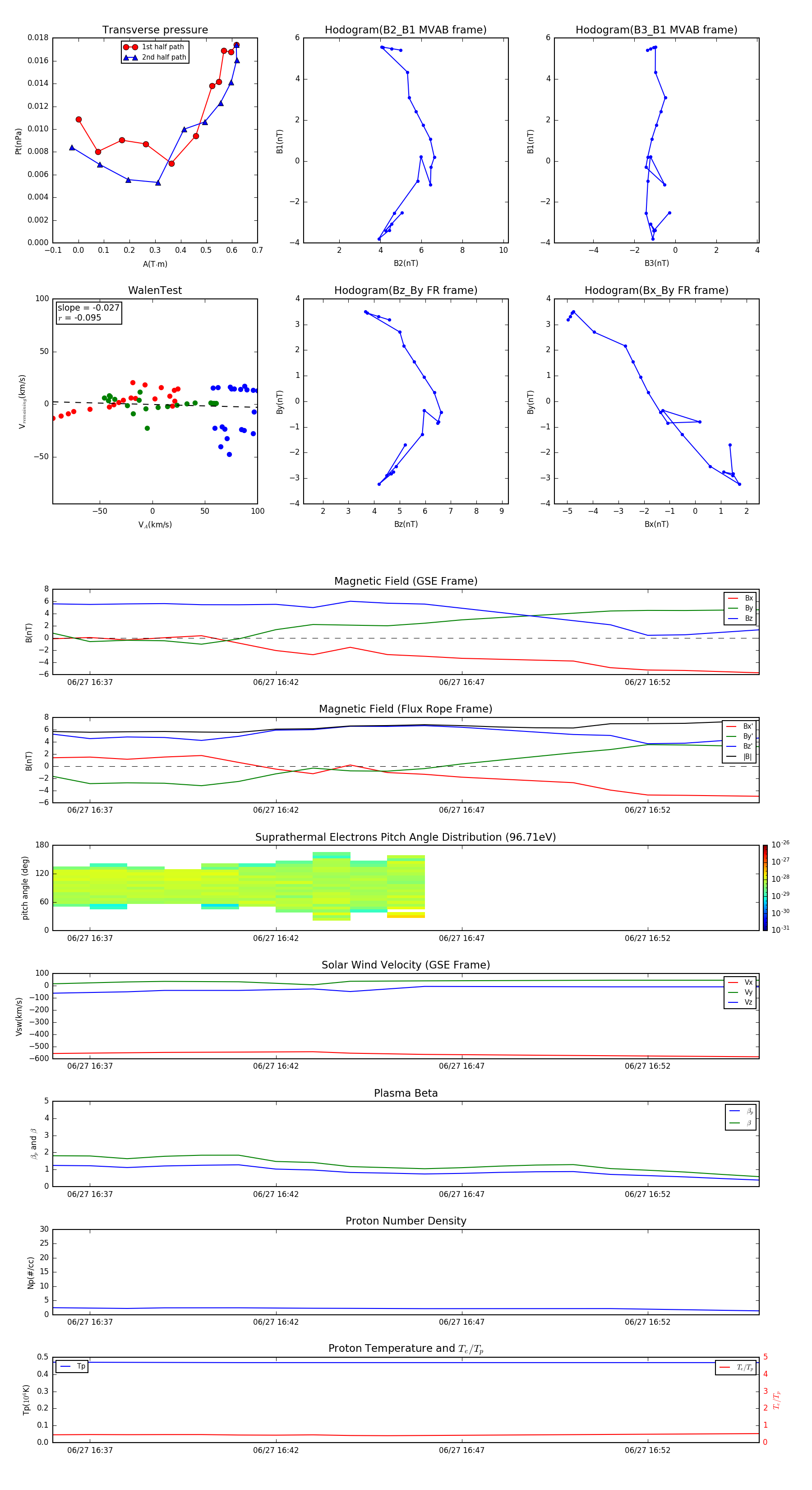
Flux Rope in 2015

Flux Rope Event 2015-06-27 16:36 ~ 2015-06-27 16:55 (20 minutes)


plot