HOME   LIST
‹–   –›

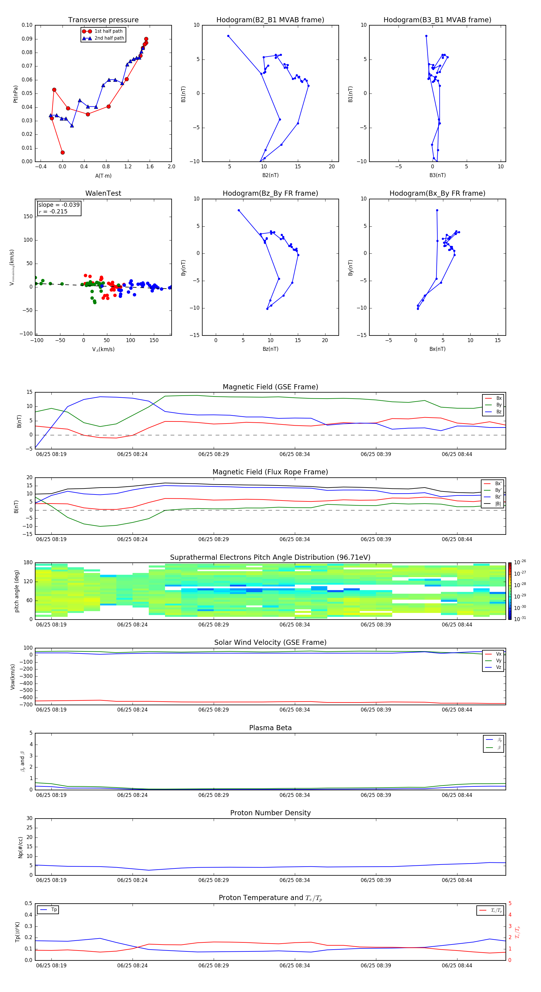
Flux Rope in 2015

Flux Rope Event 2015-06-25 08:18 ~ 2015-06-25 08:47 (30 minutes)


plot