HOME   LIST
‹–   –›

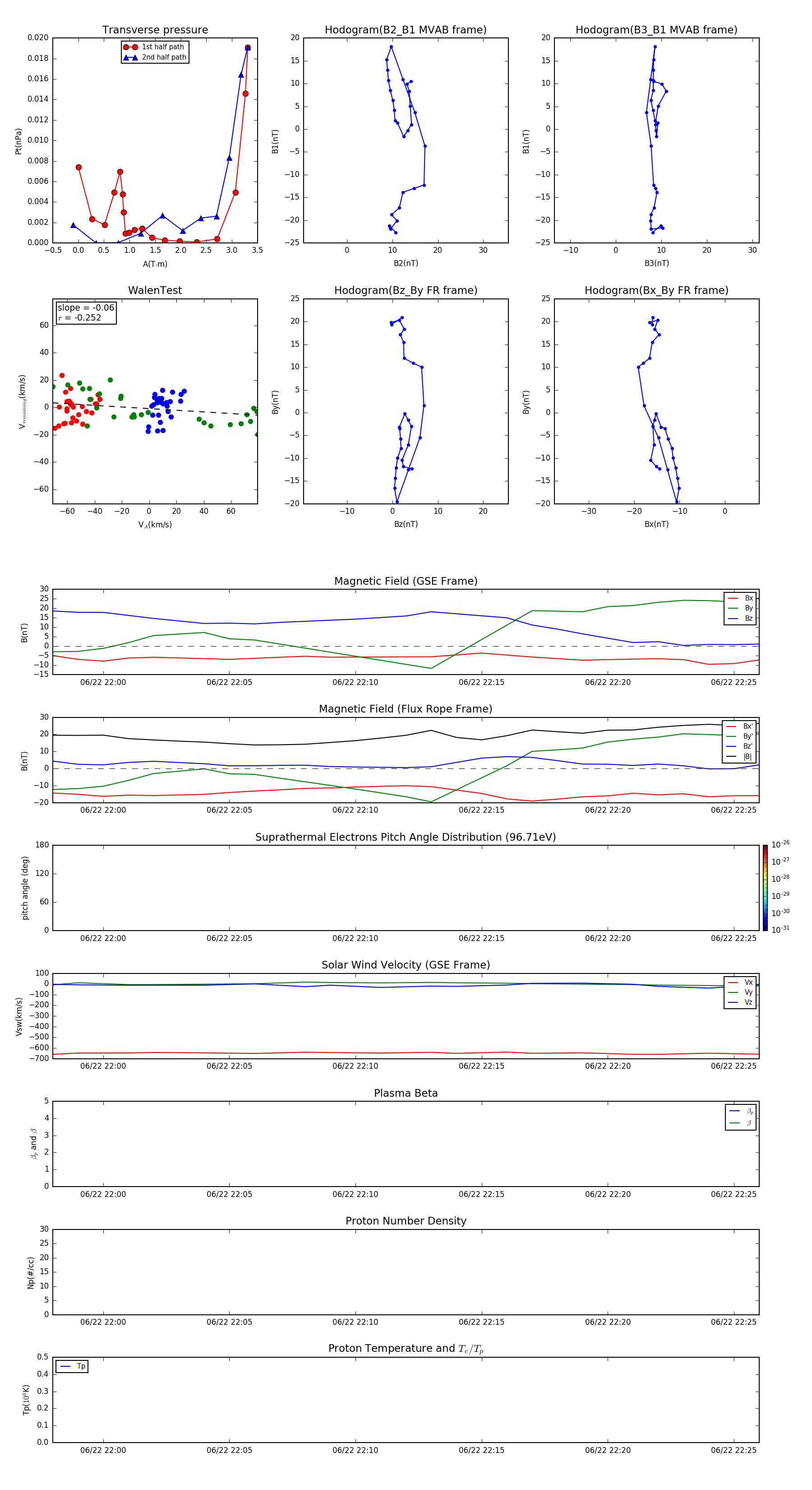
Flux Rope in 2015

Flux Rope Event 2015-06-22 21:58 ~ 2015-06-22 22:26 (29 minutes)


plot