HOME   LIST
‹–   –›

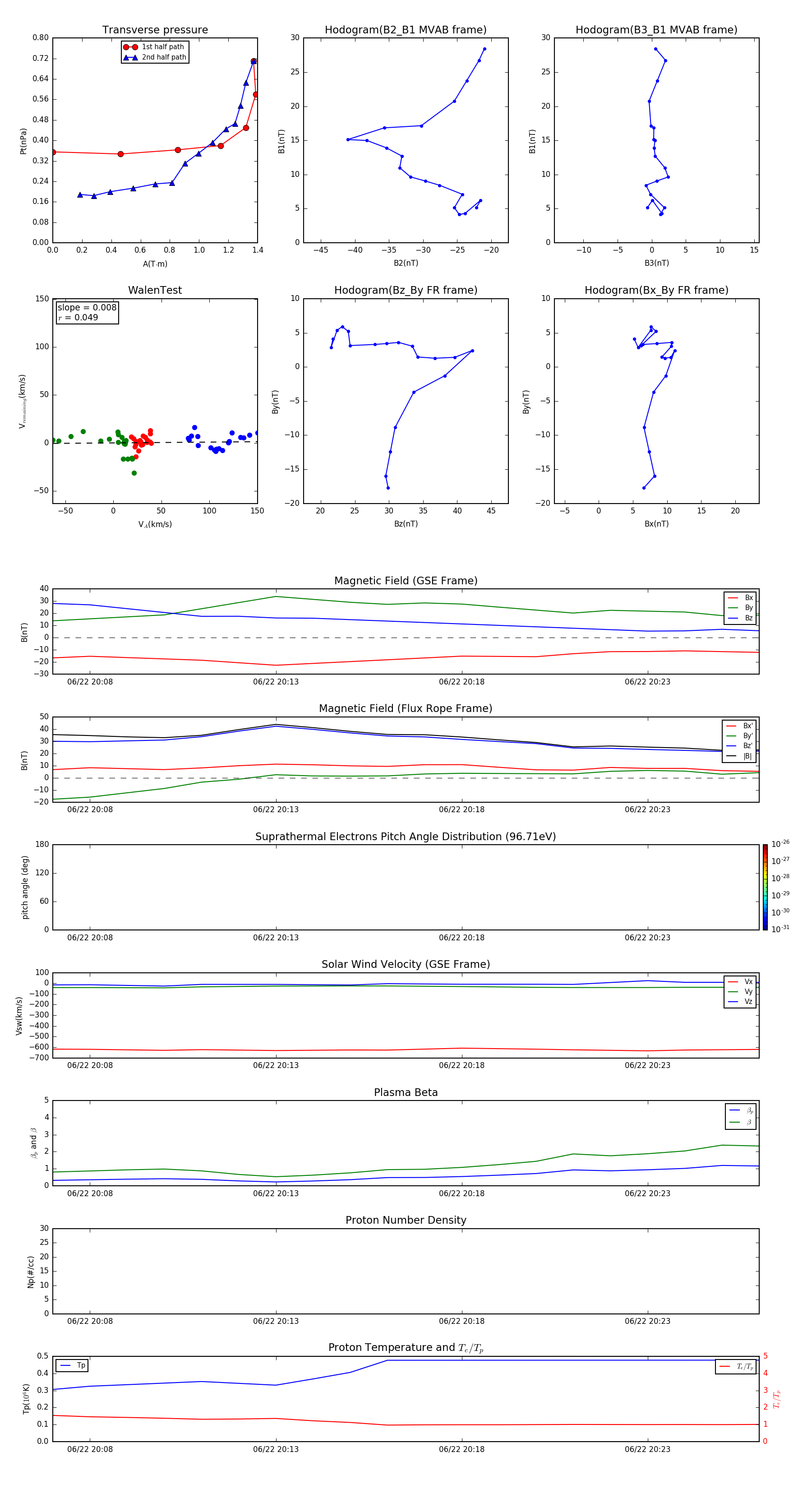
Flux Rope in 2015

Flux Rope Event 2015-06-22 20:07 ~ 2015-06-22 20:26 (20 minutes)


plot