HOME   LIST
‹–   –›

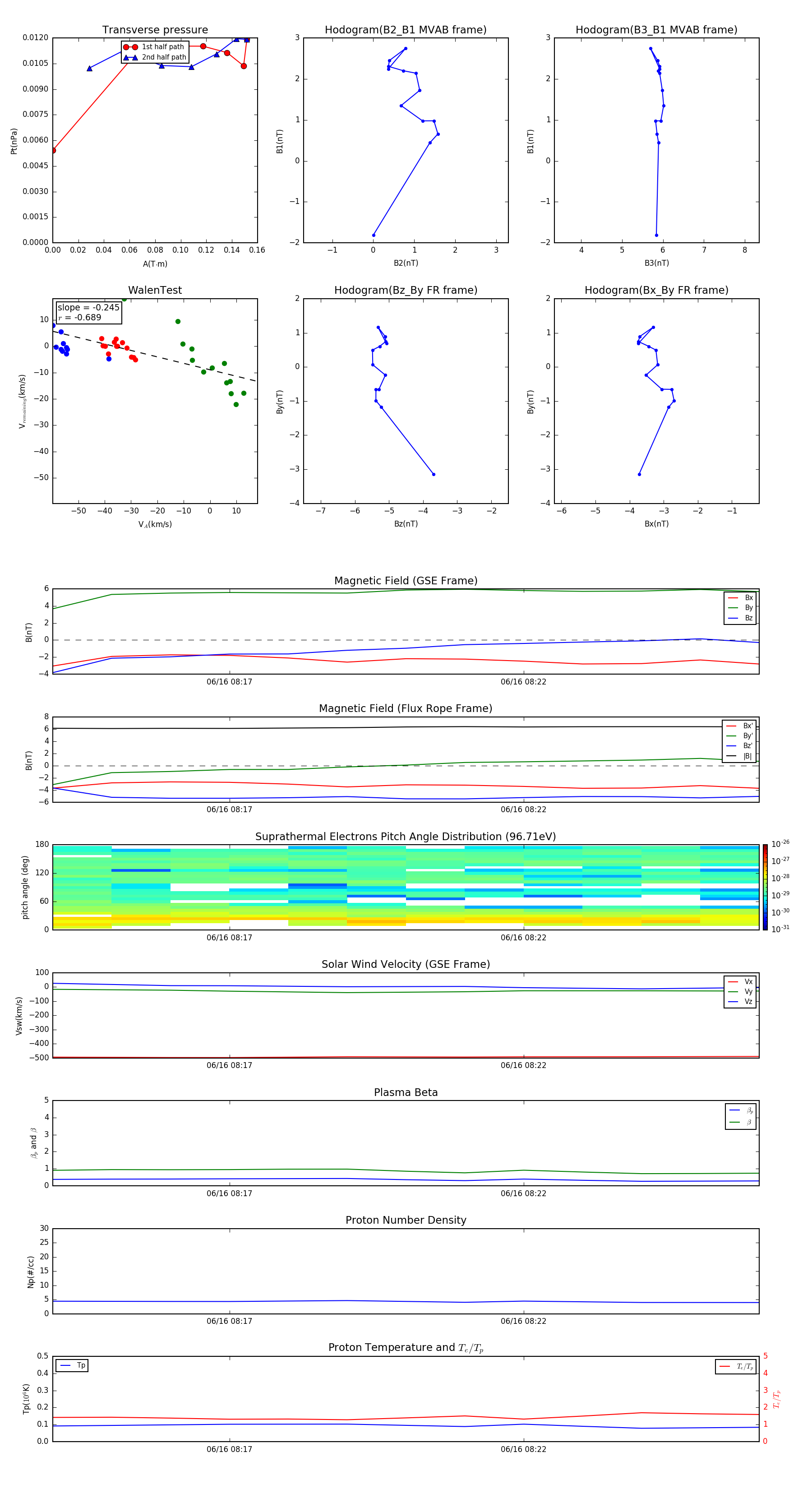
Flux Rope in 2015

Flux Rope Event 2015-06-16 08:14 ~ 2015-06-16 08:26 (13 minutes)


plot