HOME   LIST
‹–   –›

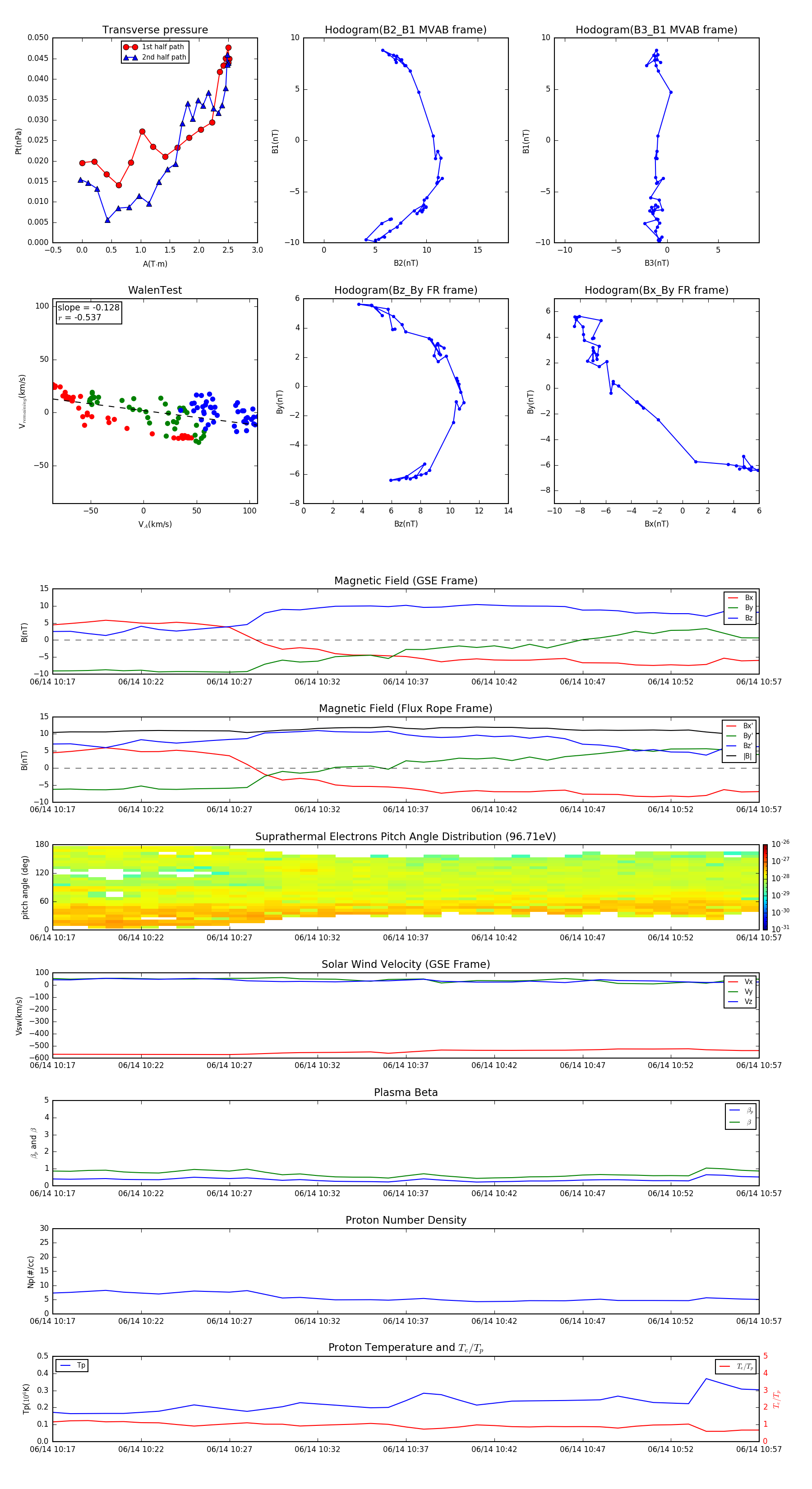
Flux Rope in 2015

Flux Rope Event 2015-06-14 10:17 ~ 2015-06-14 10:57 (41 minutes)


plot