HOME   LIST
‹–   –›

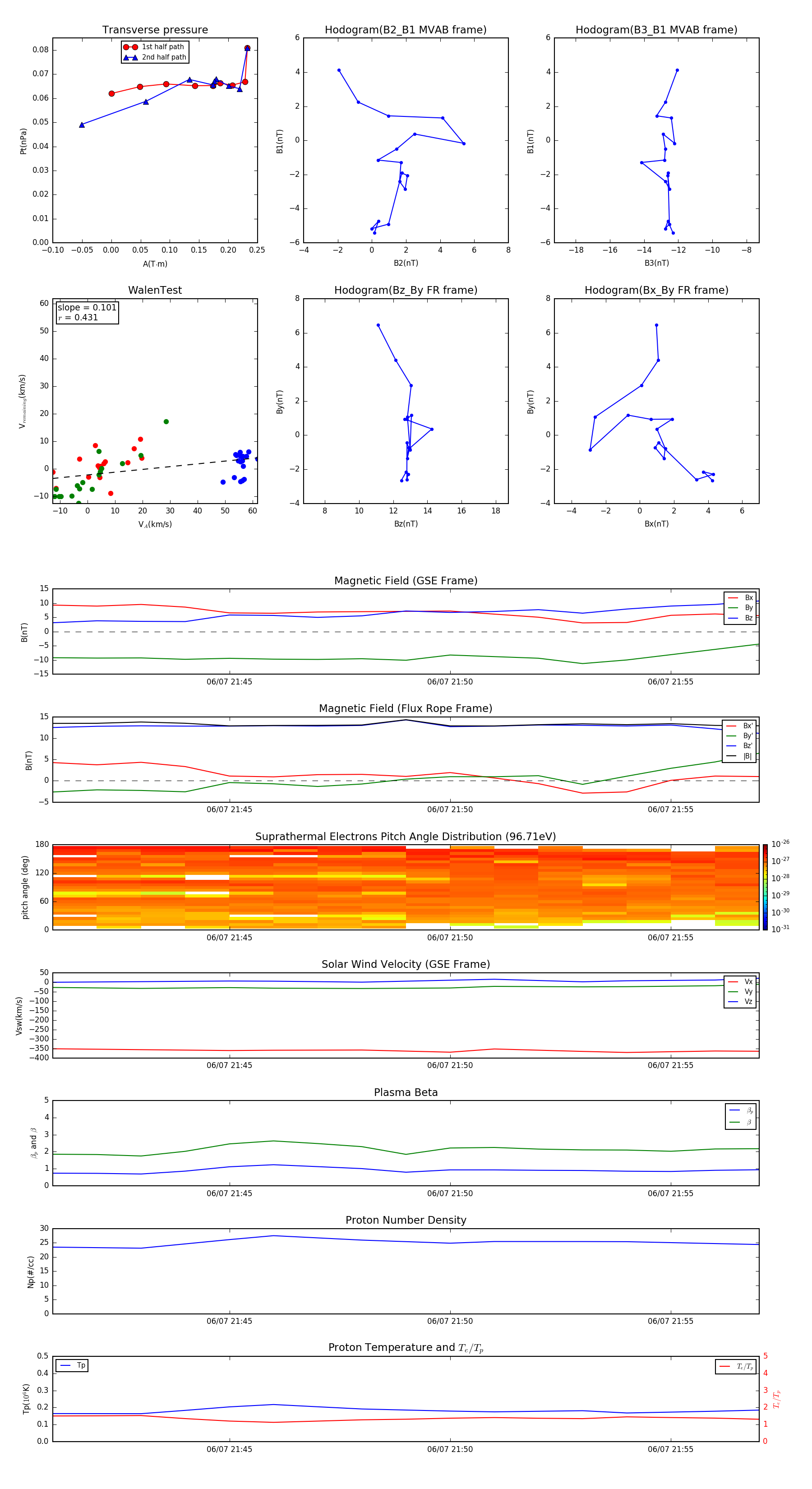
Flux Rope in 2015

Flux Rope Event 2015-06-07 21:41 ~ 2015-06-07 21:57 (17 minutes)


plot