HOME   LIST
‹–   –›

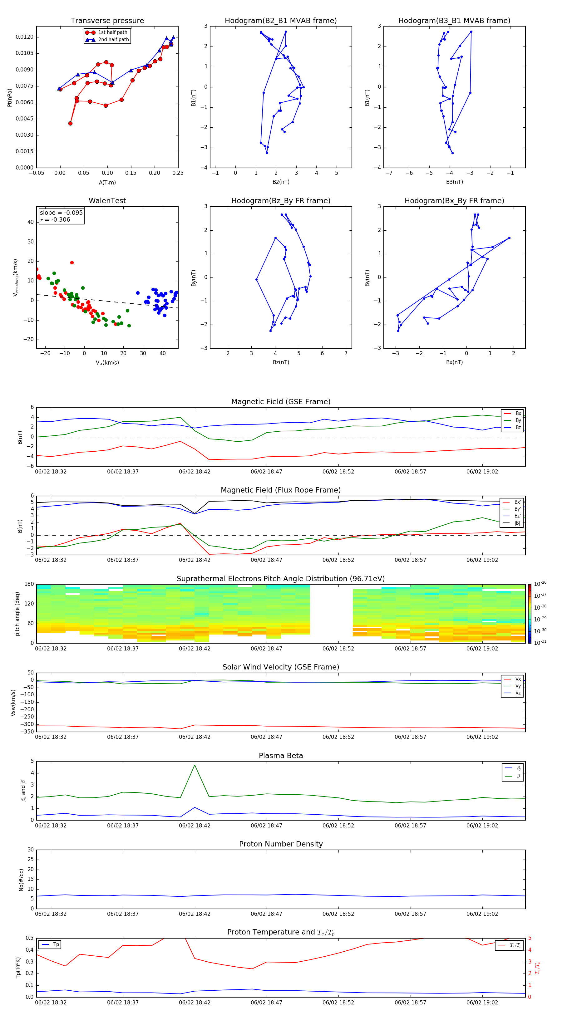
Flux Rope in 2015

Flux Rope Event 2015-06-02 18:31 ~ 2015-06-02 19:05 (35 minutes)


plot