HOME   LIST
‹–   –›

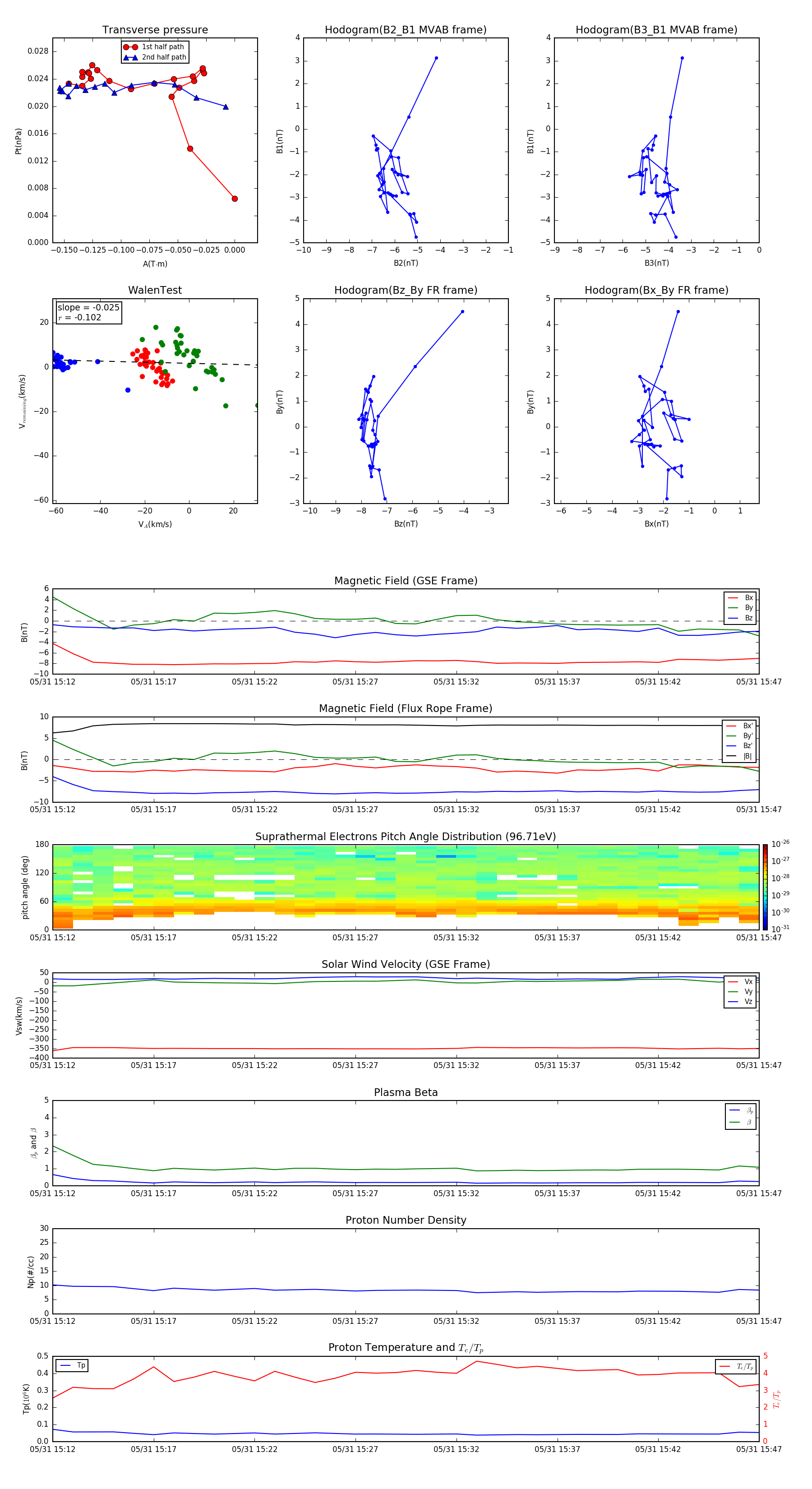
Flux Rope in 2015

Flux Rope Event 2015-05-31 15:12 ~ 2015-05-31 15:47 (36 minutes)


plot