HOME   LIST
‹–   –›

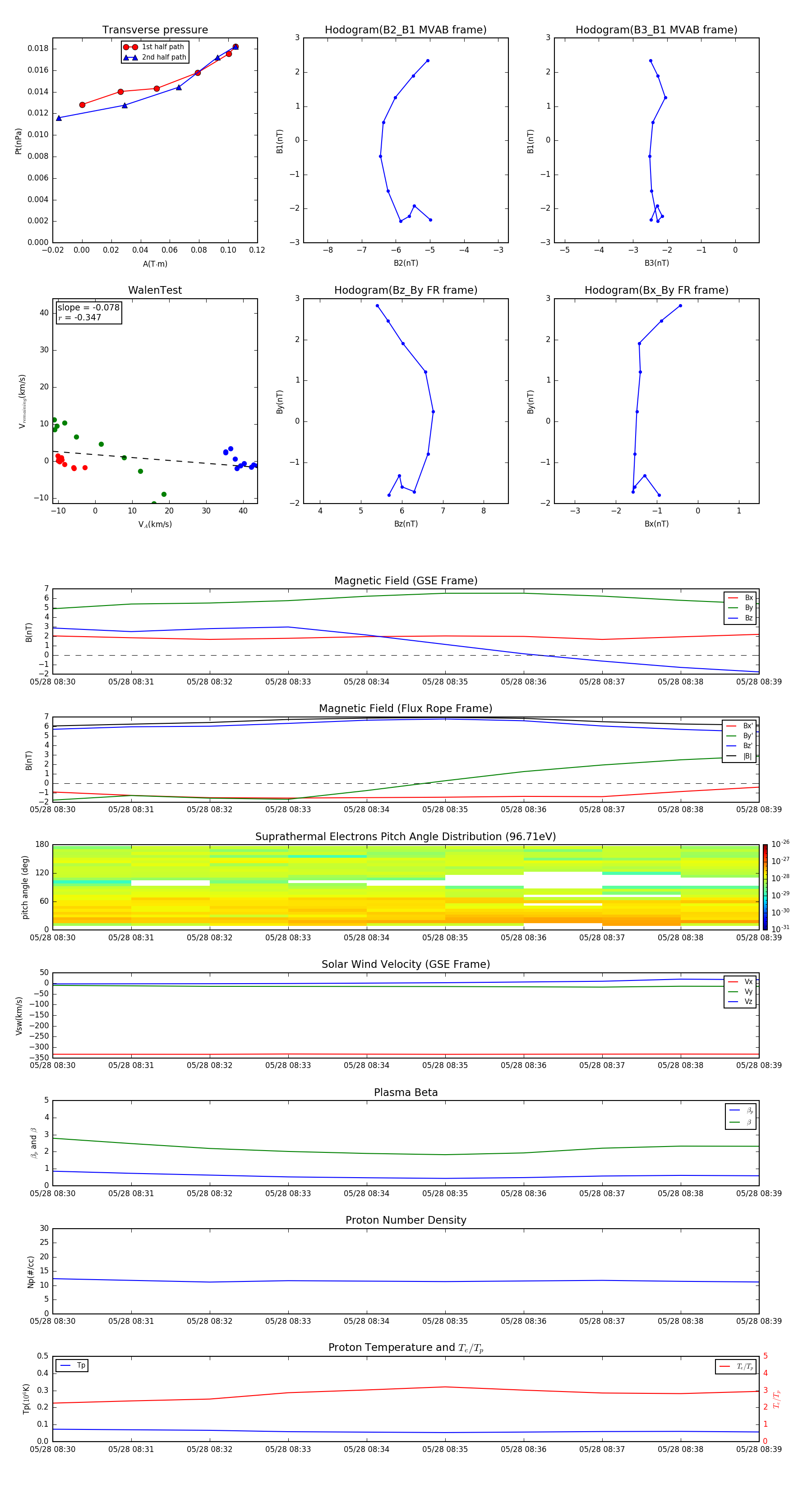
Flux Rope in 2015

Flux Rope Event 2015-05-28 08:30 ~ 2015-05-28 08:39 (10 minutes)


plot