HOME   LIST
‹–   –›

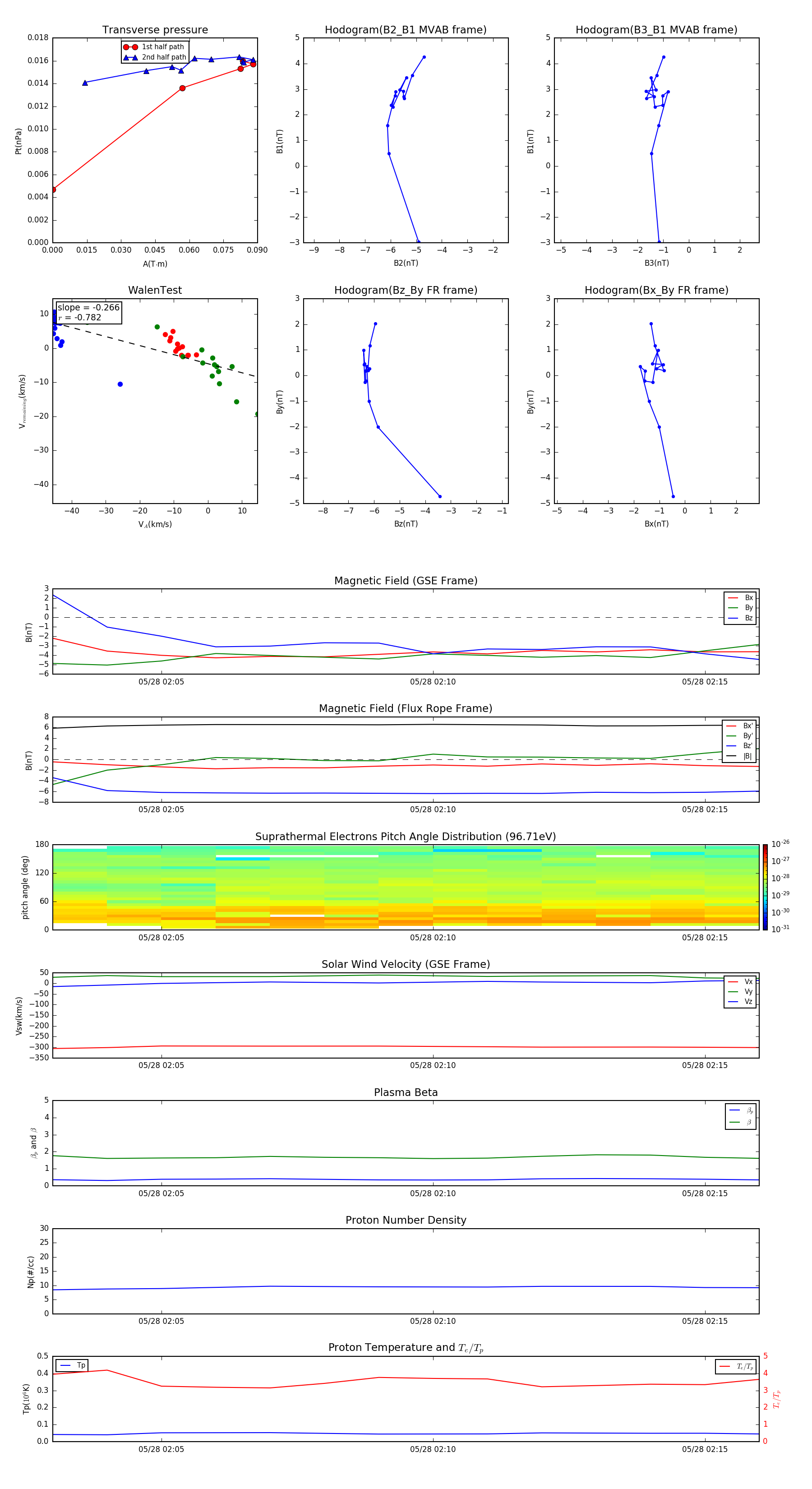
Flux Rope in 2015

Flux Rope Event 2015-05-28 02:03 ~ 2015-05-28 02:16 (14 minutes)


plot