HOME   LIST
‹–   –›

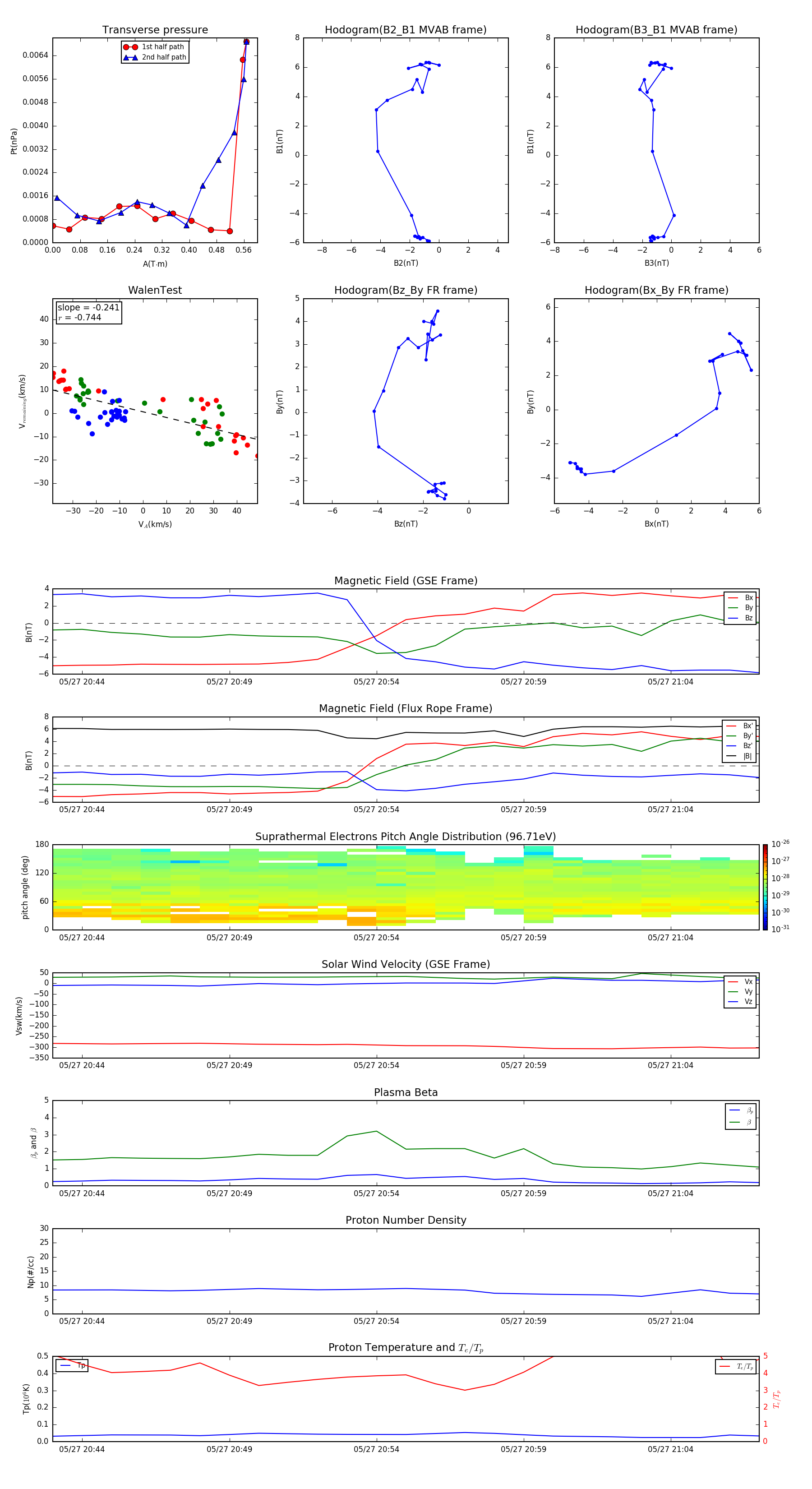
Flux Rope in 2015

Flux Rope Event 2015-05-27 20:43 ~ 2015-05-27 21:07 (25 minutes)


plot