HOME   LIST
‹–   –›

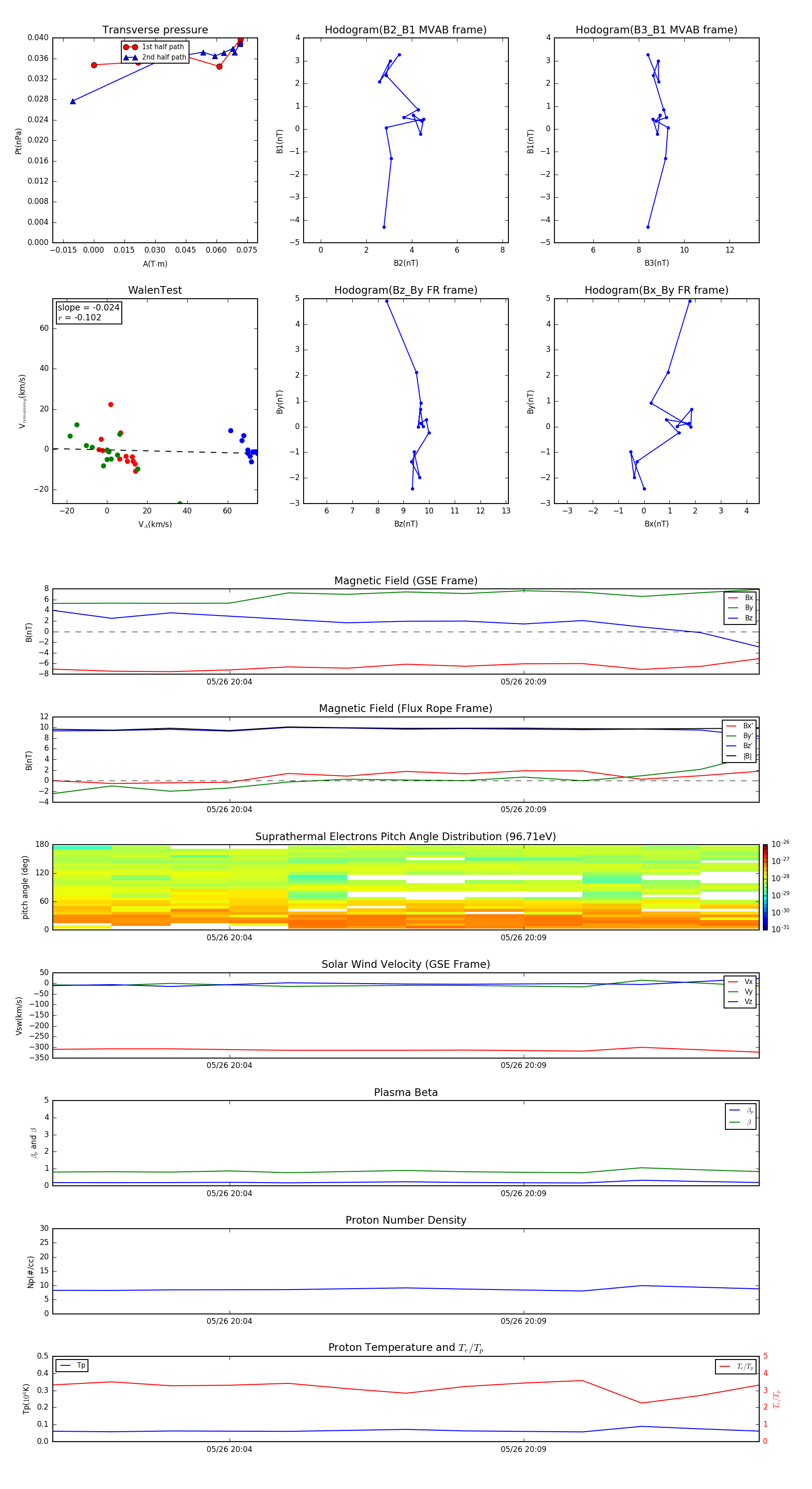
Flux Rope in 2015

Flux Rope Event 2015-05-26 20:01 ~ 2015-05-26 20:13 (13 minutes)


plot